 |
|
14.04.2012, 21:06
|
#166
|
|
Активний участник форуму
Реєстрація: 24.06.2009
Звідки Ви: г.Чернигов
Дописи: 1.161
сказав Дякую: 426
сказали Дякую 3.206 раз(и) в 740 повідомленні
|
Re: Гуппи. Чистая линия!!! ===www.aquaforum.ua===
В "древние " времена , идя по старой "птичке" в Москве , заметил . что продавцы московских сине-зеленых ВСЕГДА стояли на самых освещаемых местах где солнечные лучи падают на аквариум, вот где рыба играла всеми своими оттенками , а сейчас ... У кого еще посмотреть на истинный блеск , а не взгляд в темноту на темненькую рыбку ? Получается у многих эта порода есть, каждый "улучшает" свою линию , обмениваются "свежими кровями" и что---где. Вот и подскажите мне - непонятливому , специалисты есть, линии породы есть, а вот у кого взять (купить) самцов суперных для улучшения своей линии ---- ??????????? Оффтоп
и ведущие Российские гуппи сайты читаем (это для THERA130 , что-бы тему цитатами не забивал) .
|
|
|
|
Ці 2 користувач(ів) сказали Дякую Taurus за це повідомлення:
|
|
14.04.2012, 21:39
|
#167
|
|
Живу я тут
Реєстрація: 21.02.2010
Звідки Ви: Хмельницкий
Дописи: 238
сказав Дякую: 72
сказали Дякую 124 раз(и) в 81 повідомленні
|
Re: Гуппи. Чистая линия!!! ===www.aquaforum.ua===
Вопрос риторический.
__________________
Мультиаккаунт: рыбки и растения(все живое)- это Лена;обо всем неживом -пишет Олег.
|
|
|
14.04.2012, 21:39
|
#168
|
|
Бан за нарушения
Реєстрація: 29.04.2011
Звідки Ви: ХАРЬКОВ. +380985614227
Дописи: 5.254
сказав Дякую: 5.396
сказали Дякую 13.781 раз(и) в 3.905 повідомленні
|
Re: Гуппи. Чистая линия!!! ===www.aquaforum.ua===
Цитата:
Допис від Taurus
Вот и подскажите мне - непонятливому , специалисты есть, линии породы есть, а вот у кого взять (купить) самцов суперных для улучшения своей линии ---- ??????????? Оффтоп
и ведущие Российские гуппи сайты читаем (это для THERA130 , что-бы тему цитатами не забивал) .
|
Вроде Российские сайты читаете , там написано , что к ведущим селекционерам России с такими просьбами в личку обращаться надо. Оффтоп
Мог бы привести несколько сносок , но Вы как-то на сноски реагируете... А на Украине у мальчиков Васи и Пети самцов брать опасно , они уродов плодят , а там далее F2 - и мрак...
|
|
|
|
cказали "Дякую" THERA130 за цей допис:
|
|
15.04.2012, 23:05
|
#169
|
|
Активний участник форуму
Реєстрація: 24.06.2009
Звідки Ви: г.Чернигов
Дописи: 1.161
сказав Дякую: 426
сказали Дякую 3.206 раз(и) в 740 повідомленні
|
Re: Гуппи. Чистая линия!!! ===www.aquaforum.ua===
Цитата:
Допис від THERA130
Вроде Российские сайты читаете , там написано , что к ведущим селекционерам России с такими просьбами в личку обращаться надо.
|
........ Вы как всегда о РОССЕЕ, а я ведь про Украину спрашивал. Что слабо фото московских сине-зеленых в отраженном свете сделать хоть кому нибудь , ДА И ЛАДНО,.............. ХРИСТОС ВОСКРЕС .
Востаннє редагував Taurus: 15.04.2012 о 23:22..
|
|
|
|
Ці 3 користувач(ів) сказали Дякую Taurus за це повідомлення:
|
|
15.04.2012, 23:35
|
#170
|
|
Живу я тут
Реєстрація: 19.07.2007
Звідки Ви: крым ялта
Дописи: 1.252
сказав Дякую: 2.254
сказали Дякую 1.212 раз(и) в 538 повідомленні
|
Re: Гуппи. Чистая линия!!! ===www.aquaforum.ua===
Цитата:
Допис від Taurus
ХРИСТОС ВОСКРЕС .
|
О чём бы ни был разговор,а начинать нужно было с этого.
__________________
Если знаешь,что нельзя,но очень хочется- то можно...
__________________  
|
|
|
|
Ці 4 користувач(ів) сказали Дякую serg yalta за це повідомлення:
|
|
17.04.2012, 11:37
|
#171
|
|
Живу я тут
Реєстрація: 17.09.2004
Звідки Ви: Киев, Троещина
Дописи: 14.486
сказав Дякую: 4.642
сказали Дякую 8.508 раз(и) в 4.382 повідомленні
|
Re: Гуппи. Чистая линия!!! ===www.aquaforum.ua===
Цитата:
Допис від serg yalta
В любом случае всё решаемо и не так уж сложно.,если мы этого захотим.Давайте для начала определимся,кто желает учавствовать в предполагаемом мероприятии.
|
И желательно это начать с новой темы.
Имхо. 
__________________
Страна не ублюдков и не воров.
__________________  
Востаннє редагував Sem: 20.04.2012 о 16:22..
|
|
|
|
Ці 2 користувач(ів) сказали Дякую Sem за це повідомлення:
|
|
18.04.2012, 00:14
|
#172
|
|
Живу я тут
Реєстрація: 17.09.2004
Звідки Ви: Киев, Троещина
Дописи: 14.486
сказав Дякую: 4.642
сказали Дякую 8.508 раз(и) в 4.382 повідомленні
|
Re: Гуппи. Чистая линия!!! ===www.aquaforum.ua===
__________________
Страна не ублюдков и не воров.
__________________  
|
|
|
23.05.2012, 23:02
|
#173
|
|
Бан за нарушения
Реєстрація: 29.04.2011
Звідки Ви: ХАРЬКОВ. +380985614227
Дописи: 5.254
сказав Дякую: 5.396
сказали Дякую 13.781 раз(и) в 3.905 повідомленні
|
Re: Гуппи. Чистая линия!!! ===www.aquaforum.ua===
Скрытый текст
Что-то темка подзаглохла. Для интереса шестилетней давности статья Ю.Духанова . СЕЛЕКЦИОННАЯ РАБОТА С ПОРОДИСТЫМИ ЛИНИЯМИ ГУППИ Добавил: Духанов Юрий --/09/2006
Практически все красивые линии породистых гуппи выведены и продолжают выводиться гуппибридерами. Гупписты не должны и не могут работать с рыбой без знания законов общей генетики. Эти знания помогают, облегчают и ускоряют процесс достижения поставленной цели. Но к сожалению любители гуппи мало или совсем не знакомы с генетикой. Изучение генетики по книгам скучное занятие, которое не увлекает и честно говоря приносит мало пользы. Только на практике аквариумист может понять и познать три основных закона Г. Менделя проведя ряд скрещиваний.
Чаще всего разводчик гуппи ставит для себя две задачи:
1. Сохранить и улучшить имеющиеся породы гуппи. Закрепить признаки обнаруженные им у отдельных особей той же родословной породы.
2. Выведение новых пород (линий), для чего нужно совмещать признаки двух или более пород гуппи.
Последнею задачу мы сейчас рассматривать не будем. Начинать попытки выведения новой породы, до того как будет освоено содержание, разведение, сохранение и усовершенствование имеющейся в вашем аквариумном хозяйстве линий гуппи малоперспективно. Начнем с того, что усвоим правила, методы и приемы использующиеся при решении первой задачи приведенной выше.
Для достижения поставленной цели нужно иметь терпение, настойчивость и целеустремленность. Не смотря на неудачи. Конечно, имея в своем арсенале 2-3 аквариума не удастся сохранить и улучшить хотя бы одну породу. Желательно, одной породе предоставить хотя бы 18 аквариумов для трех параллельных линий ( 20- 25 л. – 9 шт; 60 – 80 л. – 3 шт; 80 – 150 л. -6 шт.), что бы содержать рыбу автономно на протяжении многих лет. Если же возможности нет содержать столько аквариумов, то создается коллектив гуппистов по содержанию и обмену одинаковыми породами рыб.
Если начинающему селекционеру гупписту удалось получить потомство от имеющихся производителей, то он сможет определить какие ему признаки нравятся. Вот их нужно закрепить и усилить. Признаки которые нежелательны – дефекты, от которых желательно избавиться. Для того чтобы изучить наследственность имеющейся породы гуппи, необходимо получить не менее двух поколений. Следующей задачей ставится отбраковка несоответствующих требованиям особей и формирование (подбор) производителей, в наибольшей степени соответствующих требованиям эталона. Чем больше производителей соответствуют требованиям эталона, тем легче достичь успеха в селекции.
Не пытайтесь использовать при разведении мелких производителей, грубых по форме с тусклой окраской и «слабыми» плавниками. Такие попытки обречены на неудачу. Закрепление признаков которые были замечены неоднократно – гарантирует успех в поставленной задаче.
Чем больше рыбы - тем больше возможности в отборе производителей с приближенными качествами эталона. Чем меньше численность поддерживающей популяции, при произвольном скрещивании, тем труднее ограничить пагубное влияние близкородственного разведения, тем сильнее будет проявляться инбридная депрессия. Для того что бы получать 500 экземпляров (самцов и самок) гуппи в месяц, нужно иметь 15 – 20 пар производителей. При такой малой численности размножающейся части неизбежно близкородственное разведение (спаривание родителей с потомками, братьев с сестрами) приводящей к вырождению породы... Вырождение проявляется в снижении жизнеспособности, темпов роста, окончательных размеров, учащению уродства, уменьшению плодовитости, бесплодие, частичной и полной потере окраски, потере породы.
Содержание 50 или даже 100 пар (в общем (щих) аквариумах) производителей не гарантирует что можно избежать инбридинга. В то же время проводя работу по селекции , с неизбежностью приходиться умышленно прибегать к наиболее близкородственным «крестам» (спариванию), по типу брат + сестра или отец + дочь. При этом селекционер любитель не способен содержать в промышленных масштабах рыбу. В связи с этим гупписты выработали для себя правила:
1. Увеличение численности размножающейся части популяции породы до возможных или необходимых пределов.
2. Отдельное выращивание самцов от самок. Для последующего выборочного спаривания, по определенной схеме, производителей (прошедших отбор экземпляров).
3. Периодически «подбивать» (обновлять кровь) линии, через 2 – 4 года, аналогичной породой.
4. Разведение какой либо породы гуппи по семьям. Т.е. разделение породы на 2, а лучше на 3 отдельные ветви.
5. Проводить кресты согласно разработанных схем. Такие схемы позволяют оттянуть сроки по «освежению» крови и иметь небольшое количество производителей.
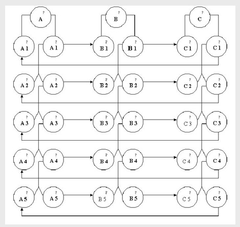
Давайте рассмотрим наиболее простую схему № 1. смотри фото 1. Здесь вы видите, что порода разделена на три семьи «А»; «В»; «С». Кресты (спаривание) проводятся следующим образом: Самцов ( ♂) первой семьи «А» подсаживают к самкам (♀) второй семьи «В». Самцов второй семьи «В» подсаживают к самкам третьей семьи «С». Самцов семьи «С» к самкам семьи «А». Очень простая схема, которая без особых усилий позволяет добавить и четыре и пять линий. Название такой схемы «Чередующаяся трехлинейная».
Нередко, селекционер приобретает одно или два три (две самки + самец) породы гуппи. В случае приобретения одной единицы трио гупписту бесполезно заниматься поддержкой этой линии, надо будет обязательно добавлять к самцу еще самок, иначе порода исчезнет в течении малого числа (количества) поколений. Схема 2, разработана разводчиками гуппи специально для работы с двумя трио. По сравнению с первой приведенной схемой «кресты» проходят более сложно и запутано, но это только на первый взгляд. Вы производите записи по своей селекционной работе в тетрадь и с помощью этих записей не запутаетесь. Примечательна такая схема тем, что присутствует в ней «крест» отца с дочерью, первое и второе поколение, что способствует закреплению каких либо нужных вам качеств, а кресты в пятом и шестом поколении уменьшают пагубное воздействие инбридинга на популяцию.
В большинстве случаев у Московских пород наследственность в геометрии тела несет самка, а окрас дает самец... Излюбленный прием у Московских разводчиков гуппи это скрещивание старшего самца с молодой самкой, нередко на этом месте оказывается отец и дочь, частое применение такого «креста» очень быстро приводит к разрушению породы.
В дальнейшем селекционер может вывести свои схемы и проводить селекцию по своей индивидуальной программе. Все программы разные, но задача у них одна – уменьшение инбридинга в популяции.
Конечно прочитав данный материал и осмыслив, что серьезно заниматься селекцией с гуппи не совсем легкая задача, ведь для этого нужно иметь возможность, это как наличие времени и помощника (семья, друзья) так и возможность размещения нужного или хотите необходимого количества аквариумов, понимание наследственности рыбы (а ее вы должны установить сами) и конечно самое главное понимание того что вы делаете и чего добиваетесь. Как раз для решения таких проблем и предоставлению желающему возможность заниматься селекцией с гуппи - создаются клубы гуппистов, куда стремятся все гупписты. Смотрите, очень просто, объединившись в клубе на одну породу трем человекам, поддерживать эту линию будет очень легко, используя при этом приемы скрещивания приведенные в схеме №1. Тем более, всегда есть (будет) возможность получить свежую кровь или начать заниматься выведением новой породы. смотри фото 2.
В заключении хочется сказать, что селекционная работа с гуппи очень увлекательна, Как проходит ожидание результатов трудов селекционера, трудно передать словами, это нужно прочувствовать. Селекционная работа это и хобби, и все же работа, и такая работа, которая приносит удовольствие и радость
|
|
|
|
Ці 10 користувач(ів) сказали Дякую THERA130 за це повідомлення:
|
|
24.05.2012, 14:58
|
#174
|
|
Живу я тут
Реєстрація: 21.07.2008
Звідки Ви: Xмельницкий
Дописи: 1.333
сказав Дякую: 857
сказали Дякую 1.016 раз(и) в 516 повідомленні
|
Re: Гуппи. Чистая линия!!! ===www.aquaforum.ua===
Мои самки от чистой линии "Куба грин" в третьем помёте дали самцов с оранжево -жёлтыми хвостами(не все самцы ,но были).THERA130,так может быть,или в линию уже нужно подлить кровей?Или до третьего помёта лучше не держать самок и не занимать место в аквариуме?
|
|
|
24.05.2012, 17:14
|
#175
|
|
Бан за нарушения
Реєстрація: 29.04.2011
Звідки Ви: ХАРЬКОВ. +380985614227
Дописи: 5.254
сказав Дякую: 5.396
сказали Дякую 13.781 раз(и) в 3.905 повідомленні
|
Re: Гуппи. Чистая линия!!! ===www.aquaforum.ua===
Цитата:
Допис від Danio
Мои самки от чистой линии "Куба грин" в третьем помёте дали самцов с оранжево -жёлтыми хвостами(не все самцы ,но были).THERA130,так может быть,или в линию уже нужно подлить кровей?Или до третьего помёта лучше не держать самок и не занимать место в аквариуме?
|
У меня несколько вариантов. Ваша цитата - "Мои самки ..." , не самка , а сам ки. Другими словами из нескольких самок одна может быть гетерозиготна /два разных алеля , но в фенотипе проявляется один/ , она и "прострелила" , или самец /если их несколько , один гетерозиготен/. За какой-то признак отвечает один ген /иногда несколько генов/. Ген из дух аллелей - три варианта : два алеля одинаковы 1/ доминантны , или 2/рецессивны , или 3/ один доминантный второй рецессивный /в фенотипе проявляется доминантный/ . В селекции надо знать кто мама , а кто папа , другими словами правильнее всего выращивать потомство отдельно , чтоб в случае таких "прострелов" отбраковать родителей из разведения. Только когда мы уверены в гомозиготности породы/линии/ - аллели генов отвечающие за признаки присущие линии одинаковы можно "садить на самосев". Головняк может начаться позже , Ваша цитата "... дали самцов с оранжево -жёлтыми хвостами(не все самцы ,но были)" , сестры и братья /однопометники/ тех что "с оранжево-желтыми хвостами" в фенотипе смотрящимися нормально , могут быть рецессивны по "оранжево-желтым хвостам" и когда-то это "выстрелит" . Поэтому из разведения надо убирать как родителей /если пара извесна/ , так и весь помет. Мои субъективные фантазии - если какой-то рецессив попал в линию гуппи - надо отобрать виргинных самок , получить потомство от нескольких , вырастить и отобрать себе на породу из однотипных пометов , пометы и родителей давшие "прострелы" выбраковать. В Вашем случае из всех производителей одна или несколько самок - скоре всего из молодых , так как раньше такого небыло/ "в третьем помёте дали" / , гетерозиготна по нежелательному признаку. К своему стыду с трудом представляю "Куба грин" , если есть возможность сбросьте фото.
|
|
|
|
Ці 6 користувач(ів) сказали Дякую THERA130 за це повідомлення:
|
|
24.05.2012, 19:08
|
#176
|
|
Живу я тут
Реєстрація: 21.07.2008
Звідки Ви: Xмельницкий
Дописи: 1.333
сказав Дякую: 857
сказали Дякую 1.016 раз(и) в 516 повідомленні
|
Re: Гуппи. Чистая линия!!! ===www.aquaforum.ua===
Спасибо за разьяснение. THERA130,извиняюсь,это не к Вашему стыду ,а моему  .Спасибо ,что про это спросили,ато я б досих пор так называл (запамятовал).Я их выиграл на аукционе нашего форума и назывались они "Канада грин". http://www.aquaforum.ua/showthread.php?t=107143
|
|
|
|
cказали "Дякую" Danio за цей допис:
|
|
11.06.2012, 21:16
|
#177
|
|
Живу я тут
Реєстрація: 07.06.2012
Звідки Ви: Киевская обл.
Дописи: 439
сказав Дякую: 2.289
сказали Дякую 196 раз(и) в 153 повідомленні
|
Re: Гуппи. Чистая линия!!! ===www.aquaforum.ua===
Цитата:
Допис від chur
Интересная тема. Но если отбросить ваши споры, то и читать нечего. Вношу предложение объединиться всем специалистам и написать статью как вывести чистую линию гуппи. Я знаю, что таких статей много, но там слишком много терминов и науки. Очень сложно все осмыслить. Вот если бы на пальцах, типа папу с дочкой, маму с сыном и т.д..
|
Полностью поддерживаю!
Думаю, что линия должна быть у многих и иметь клубную сертификацию как и в породах собак и кошек. А клубы этим не хотят заниматься?
THERA130, Вы очень интересно пишете везде, но очень сложно читать, множество терминов, просто пипец... А можно как-то проще или более доступно?
__________________
Чем бы дитё не тешилось, лишь бы не плакало...
Востаннє редагував Гуппiк: 11.06.2012 о 21:22..
|
|
|
11.06.2012, 23:00
|
#178
|
|
Бан за нарушения
Реєстрація: 29.04.2011
Звідки Ви: ХАРЬКОВ. +380985614227
Дописи: 5.254
сказав Дякую: 5.396
сказали Дякую 13.781 раз(и) в 3.905 повідомленні
|
Re: Гуппи. Чистая линия!!! ===www.aquaforum.ua===
Как говорил О.Бендер - просто/быстро/ только кошки родятся. Если очень просто : нужно взять гомозиготную устоявшуюся породу и методом отбора и подбора пар стараться ее хотябы не ухудшить. К гомозиготным / без расщепления / , устоявшимся старым породам относятся - москва сине -зеленая , зеленая кобра /при совке - смарагдовые/ , гвоздика , испанка , москва алая и много других. Молодь выращивать - самцы, самки отдельно - выбирая лучших. Нужно быть уверенным , что Вы взяли породу , а не мусор , иначе потом будет разочерование... Со временем сравнивая свою проду с такойже линией породы у других любителей Вы научитесь понимать - равноценные ли у вас породы/линии/ , или у кого-то рыба на три головы выше по классу . Далее примете решение : или купить породу что на три головы выше Вашей , или купить самцов и "вливать" к своим - причем молодь от креста с самцами другой линии выращивать отдельно /самцы от самок/ и от своей породы тоже. Этот крест может как улучшить /более вероятно/ , так и ухудшить то что есть. Главное ,на мой взгляд , не искать шары , так как обычно породные самки стоят дорого , и одна и таже порода/линия/ по "классности" у разных любителей очень сильно отличается - ни кто не будет продавать свою работу , свой опыт и мозги , свой бизнес , вложенные средства за копейки . Что такое порода и что есть линия в породе . - Где-то писал , еще раз - сначала селекционером создается порода , после продажи нескольким любителям и получения ими 2-3 поколений у каждого из них уже линии одной породы , но в звисимости от разведения /знания , отбор ,подбор и т.д./ у каждого свое - вобщем они/линии/ схожи , но чуть-чуть отличаются друг от друга. порода старше по времени , чем линии созданные в ней. Это если по простому и вкратце...
|
|
|
|
Ці 5 користувач(ів) сказали Дякую THERA130 за це повідомлення:
|
|
11.06.2012, 23:07
|
#179
|
|
Живу я тут
Реєстрація: 07.06.2012
Звідки Ви: Киевская обл.
Дописи: 439
сказав Дякую: 2.289
сказали Дякую 196 раз(и) в 153 повідомленні
|
Re: Гуппи. Чистая линия!!! ===www.aquaforum.ua===
THERA130, огромное спасибо, и спасибо за все Ваши посты!
__________________
Чем бы дитё не тешилось, лишь бы не плакало...
|
|
|
|
cказали "Дякую" Гуппiк за цей допис:
|
|
11.06.2012, 23:23
|
#180
|
|
Живу я тут
Реєстрація: 07.06.2012
Звідки Ви: Киевская обл.
Дописи: 439
сказав Дякую: 2.289
сказали Дякую 196 раз(и) в 153 повідомленні
|
Re: Гуппи. Чистая линия!!! ===www.aquaforum.ua===
__________________
Чем бы дитё не тешилось, лишь бы не плакало...
|
|
|
 |
|
|
Тут присутні: 1 (учасників - 0 , гостей - 1)
|
|
|
Ваші права у розділі
|
Ви не можете створювати теми
Ви не можете писати дописи
Ви не можете долучати файли
Ви не можете редагувати дописи
HTML код Вимк.
|
|
|
Часовий пояс GMT +3. Поточний час: 21:15.
|