 |
|
26.02.2008, 13:23
|
|
|
Комп"ютер типа Р-166 как акваконтроллер
Модератор Волинського клубу акваріумістів
Реєстрація: 19.12.2006
Звідки Ви: Луцьк
Дописи: 1.265
сказав Дякую: 540
сказали Дякую 648 раз(и) в 412 повідомленні

26.02.2008, 13:23
Рейтинг:
()
Есть такое вот чудо Р-166/64мб Ram/com/lpt можно ли на этой базе создать акваконтроллер или от него никакого толку и тот же эфект будет при использовании переделаного тестэра?
|
|
Переглядів: 24931
|
26.02.2008, 17:32
|
#16
|
|
Активний участник форуму
Реєстрація: 06.06.2007
Звідки Ви: Киев, Троещина
Дописи: 131
сказав Дякую: 4
сказали Дякую 37 раз(и) в 23 повідомленні
|
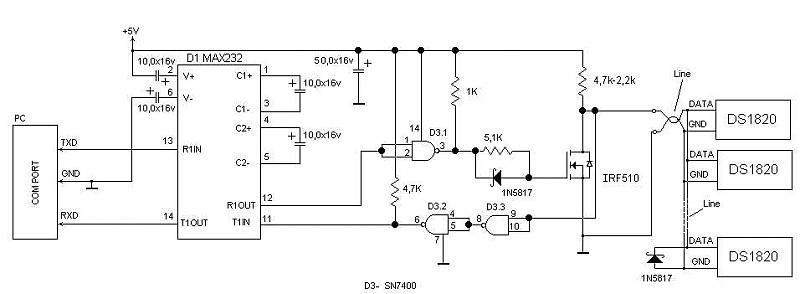
Ответ: Комп"ютер типа Р-166 как акваконтроллер ===www.aquaforum.ua===
А можно схемку покрупнее сделать? Надписей не видно
|
|
|
26.02.2008, 18:12
|
#17
|
|
Бан за нарушения
Реєстрація: 06.11.2007
Звідки Ви: Донецк, зона АТО
Дописи: 19.780
сказав Дякую: 5.789
сказали Дякую 17.707 раз(и) в 6.926 повідомленні
|
Ответ: Комп"ютер типа Р-166 как акваконтроллер ===www.aquaforum.ua===
Цитата:
Допис від Storag
А можно схемку покрупнее сделать? Надписей не видно
|
Ну почему ж нельзя, для хороших то людей
А тут дока по программированию всех энтих устровйств:
http://pdfserv.maxim-ic.com/en/an/AN27.pdf
А это если кому не терпится попробовать:
http://www.delphikingdom.ru/asp/answ...IDAnswer=40250
Востаннє редагував Starcomputer: 26.02.2008 о 19:27..
|
|
|
|
cказали "Дякую" Starcomputer за цей допис:
|
|
28.02.2008, 10:07
|
#18
|
|
Бан за нарушения
Реєстрація: 06.11.2007
Звідки Ви: Донецк, зона АТО
Дописи: 19.780
сказав Дякую: 5.789
сказали Дякую 17.707 раз(и) в 6.926 повідомленні
|
Ответ: Комп"ютер типа Р-166 как акваконтроллер ===www.aquaforum.ua===
Вот еще одна, более простая схема адаптера из доступных деталей.
|
|
|
29.02.2008, 00:21
|
#19
|
|
Живу я тут
Реєстрація: 29.03.2006
Звідки Ви: Днепропетровск
Дописи: 164
сказав Дякую: 39
сказали Дякую 92 раз(и) в 45 повідомленні
|
Ответ: Комп"ютер типа Р-166 как акваконтроллер ===www.aquaforum.ua===
Цитата:
Допис від Starcomputer
Вот еще одна, более простая схема адаптера из доступных деталей.
|
Ой, зачем так сложно?
Есть простая схемка на 2-х стабилитронах и одном диоде шоттки.
Сейчас, с ходу, не нашел, поищу, в крайнем случае срисую со своих адаптеров. У меня их уже три работает, на коротких линиях, до 10 метров 3 термометра держит без проблем, больше - не пробовал.
По поводу спора о плюсах-минусах PC-based vs MC скажу только одно - каждому своё.
Если человек прикрасно разбирается в программировании LPT, с юнихом на ТЫ (ну или с делфями, например под виндой  ), но не имеет ни малейшего понятия о МС - для него лучший вариант - писюк. Рыбки передохнут пока он с контроллерами разбираться будет
У меня есть и то и другое - PC на работе ( писал тут), ATMEL дома. Я не чуствую себя ущербным ни по одному из этих вариантов.
__________________
Все, что способно ломаться, ломается...
|
|
|
|
cказали "Дякую" Byaka за цей допис:
|
|
29.02.2008, 01:30
|
#20
|
|
Клуб любителей цихлид
Реєстрація: 03.11.2007
Звідки Ви: Покровск, Донецкая обл
Дописи: 1.063
сказав Дякую: 837
сказали Дякую 486 раз(и) в 313 повідомленні
|
Ответ: Комп"ютер типа Р-166 как акваконтроллер ===www.aquaforum.ua===
Цитата:
Допис від keepo
Есть такое вот чудо Р-166/64мб Ram/com/lpt можно ли на этой базе создать акваконтроллер или от него никакого толку и тот же эфект будет при использовании переделаного тестэра?
|
Интересно как вы это сделаете?
__________________
38_46_0_4_20_7_08_33_20! 20! 20!
__________________ 
|
|
|
29.02.2008, 09:51
|
#21
|
|
Модератор Волинського клубу акваріумістів
Реєстрація: 19.12.2006
Звідки Ви: Луцьк
Дописи: 1.265
сказав Дякую: 540
сказали Дякую 648 раз(и) в 412 повідомленні
|
Відповідь: Ответ: Комп"ютер типа Р-166 как акваконтроллер ===www.aquaforum.ua===
Цитата:
Допис від Lisenko
Интересно как вы это сделаете?
|
что именно "это"? контроллер из компа? дк на пост выше вашего человек написал.
|
|
|
29.02.2008, 12:14
|
#22
|
|
Клуб любителей цихлид
Реєстрація: 03.11.2007
Звідки Ви: Покровск, Донецкая обл
Дописи: 1.063
сказав Дякую: 837
сказали Дякую 486 раз(и) в 313 повідомленні
|
Ответ: Комп"ютер типа Р-166 как акваконтроллер ===www.aquaforum.ua===
пропустил невнимательность каюсь!
__________________
38_46_0_4_20_7_08_33_20! 20! 20!
__________________ 
|
|
|
29.02.2008, 13:21
|
#23
|
|
Бан за нарушения
Реєстрація: 06.11.2007
Звідки Ви: Донецк, зона АТО
Дописи: 19.780
сказав Дякую: 5.789
сказали Дякую 17.707 раз(и) в 6.926 повідомленні
|
Ответ: Комп"ютер типа Р-166 как акваконтроллер ===www.aquaforum.ua===
Цитата:
Допис від Byaka
Ой, зачем так сложно?
Есть простая схемка на 2-х стабилитронах и одном диоде шоттки.
Сейчас, с ходу, не нашел, поищу, в крайнем случае срисую со своих адаптеров. У меня их уже три работает, на коротких линиях, до 10 метров 3 термометра держит без проблем, больше - не пробовал.
|
Есть у меня эта схемка.  Но, как правильно заметили, она для коротких линий и небольшого количества нагрузки. Не хочется сразу себя ограничивать. Схемку на MAX232 можно спаять "на колене" даже без печатки, в корпусе переходника с DB9 на DB25.
Цитата:
Допис від Byaka
Ой, зачем так сложно?
По поводу спора о плюсах-минусах PC-based vs MC скажу только одно - каждому своё. Если человек прикрасно разбирается в программировании LPT, с юнихом на ТЫ (ну или с делфями, например под виндой  ), но не имеет ни малейшего понятия о МС - для него лучший вариант - писюк. Рыбки передохнут пока он с контроллерами разбираться будет 
|
Ну я электроникой занимался с 1976 г., с 1985 по 1990 - профессионально, разрабатывали всякие схемы съема и обработки сигналов для медиков (типа съем и анализ кардиограмм). Но потом по всяким обстоятельствам забросил. Так что дома даже паршивого ослоциграфа нет (не говоря уже об элементной базе для экспериментов). Так что для меня лучший вариант - РС + Delphi под виндой. А работать с портами не впервой. Хотя поизучав атмеловские однокристалки был приятно удивлен их функциональностью и удобством программирования. Да и цены на детали на рынке приятно поразили (это тебе не 90-е, когда таймер 555 стоил по 10 р. при зарплате 180 р.)
|
|
|
29.02.2008, 13:36
|
#24
|
|
Живу я тут
Реєстрація: 29.03.2006
Звідки Ви: Днепропетровск
Дописи: 164
сказав Дякую: 39
сказали Дякую 92 раз(и) в 45 повідомленні
|
Ответ: Комп"ютер типа Р-166 как акваконтроллер ===www.aquaforum.ua===
Цитата:
Допис від Starcomputer
Есть у меня эта схемка.  Но, как правильно заметили, она для коротких линий и небольшого количества нагрузки. Не хочется сразу себя ограничивать. Схемку на MAX232 можно спаять "на колене" даже без печатки, в корпусе переходника с DB9 на DB25.
|
А больше для обсуждаемой задачи и не надо, IMHO. 
Вобщем, схему я и на работе не нашел, если кому-то таки надо - пишите, срисую.
Цитата:
Допис від Starcomputer
Так что для меня лучший вариант - РС + Delphi под виндой.
|
Меня винда не любит  Хотя тоже в свое время под делфи писал, но увы, сердце заполонино юнихом. Мне кажется в нем и удобств больше, и лишнего меньше. Та же GUI, которая в контексте акваконтроллера nafix ненужна. Но тут опять же - каждому свое.
Цитата:
Допис від Starcomputer
Хотя поизучав атмеловские однокристалки был приятно удивлен их функциональностью и удобством программирования.
|
Очень даже согласен! Особенно если учесть то, что в Донецке их можно купить на радиорынке без проблем. В Днепре с этим туго, только 16-е и 128-е (типа - две крайности). 32-ю мегу мне с Донецка и передавали.
__________________
Все, что способно ломаться, ломается...
|
|
|
29.02.2008, 14:17
|
#25
|
|
Бан за нарушения
Реєстрація: 06.11.2007
Звідки Ви: Донецк, зона АТО
Дописи: 19.780
сказав Дякую: 5.789
сказали Дякую 17.707 раз(и) в 6.926 повідомленні
|
Ответ: Комп"ютер типа Р-166 как акваконтроллер ===www.aquaforum.ua===
Цитата:
Допис від Byaka
А больше для обсуждаемой задачи и не надо, IMHO. 
Вобщем, схему я и на работе не нашел, если кому-то таки надо - пишите, срисую..
|
Ну чтоб тебя не напрягать:
Цитата:
Допис від Byaka
Меня винда не любит  Хотя тоже в свое время под делфи писал, но увы, сердце заполонино юнихом. Мне кажется в нем и удобств больше, и лишнего меньше. Та же GUI, которая в контексте акваконтроллера nafix ненужна. Но тут опять же - каждому свое.
|
А я все думаю старый комп приспособить под Юникс да попробовать. Юникс - язык интернета.
Цитата:
Допис від Byaka
Очень даже согласен! Особенно если учесть то, что в Донецке их можно купить на радиорынке без проблем. В Днепре с этим туго, только 16-е и 128-е (типа - две крайности). 32-ю мегу мне с Донецка и передавали.
|
Ну обращайся, если что. Помогу. 
|
|
|
|
cказали "Дякую" Starcomputer за цей допис:
|
|
19.05.2017, 15:29
|
#26
|
|
Живу я тут
Реєстрація: 21.07.2009
Звідки Ви: Оболонь
Дописи: 587
сказав Дякую: 86
сказали Дякую 102 раз(и) в 82 повідомленні
|
Re: Комп"ютер типа Р-166 как акваконтроллер ===www.aquaforum.ua===
Надеюсь не выступлю некропостером  )
наткнулся на http://www.kernelchip.ru/Product.php и прикинул что с аналогичными (думаю таки ребята не уникалы и аналогичное есть и в других вариантах) девайсами вполне можно сваять контроллер под практически любые задачи. Ноутбук тянущий хотя-бы облегченку ХР, делфи и будет работать как минимум не хуже чем аналоги на других платформах. (в последнюю неделю слегка разочаровался в ардуино... точнее в качестве комплектухи.. сначала умерло 2 из 5 каналов управления светом, потом датчики температуры зажили своей жизнью... )
__________________
реанимация компьютеров, серверов, сетей, телефонов-планшетов.
|
|
|
 |
|
|
Тут присутні: 1 (учасників - 0 , гостей - 1)
|
|
|
Ваші права у розділі
|
Ви не можете створювати теми
Ви не можете писати дописи
Ви не можете долучати файли
Ви не можете редагувати дописи
HTML код Вимк.
|
|
|
Часовий пояс GMT +3. Поточний час: 14:14.
|