 |
|
09.12.2015, 06:01
|
|
|
Светильник для креветочника(18х3Вт.)
Живу я тут
Реєстрація: 28.12.2011
Звідки Ви: Vancouver,USA
Дописи: 1.848
сказав Дякую: 1.443
сказали Дякую 1.224 раз(и) в 581 повідомленні

09.12.2015, 06:01
Рейтинг:
(1 голосов - 5,00 средняя оценка)
Всегда есть люди,которым кажется,что лучше,чем они сами,никто не сделает  ну или спишем это на"жажду творчества"
(хотя стоит учесть,что самодельный свет не всегда дешевле...)
В данном случае,мне нужен был светильник на "кубик"40х40.Хотел на одной "ноге" и по центру,но на такой размер предложений не нашёл,поэтому решил сделать сам.
Акриловую"ногу"заказывал здесь: http://www.aquaforum.ua/showthread.php?t=210218
кулер с радиатором от хард диска,светодиоды 3-х ватные"ноунеймы"(эпистар)-18 шт.(6-4300/6-6500/3-10000/1-кр./1-син./1-"циан")на готовой подложке для 18-ти светодиодов
вот такая: http://ru.aliexpress.com/item/Heat-S...622091796.html
...конечно,если только для для креветочника,то вполне хватило бы и одноватных диодов,но...там ещё будет коллекция буцефаландр...
Всё это "хозяйство"посажено ещё и на алюминиевую пластину,толщиной 4 мм.по размеру радиатора с кулером (а шо б не мало было  )
Поэтому "ногу"пришлось усилить декоративным "костылём" из согнутой полосы нержавейки,потому что гнулась под весом светильника,хотя акрил был использован 6-ка...но в итоге получилось довольно декоративно таки...
"абажур"из...(по секрету  ) горшка для вазонов  (чтобы в глаза не светило) вклеить не получилось аккуратно,поэтому стык задекорирован резиновым кольцом по размеру(фото 3)...
Всё это для однородности было окрашено в чёрный цвет.
В итоге "маємо те шо маємо" 
P.S.температура платы/подложки с активным охлаждением (мерил снизу) - 38 градусов.
__________________
С уважением.Виктор
Востаннє редагував ~viktorman~: 07.02.2016 о 23:03..
Причина: добавил информацию
|
|
Переглядів: 16592
|
|
Ці 21 користувач(ів) сказали Дякую ~viktorman~ за це повідомлення:
|
01eg (02.03.2017), chlb (16.06.2016), Comandante (09.12.2015), Dima 111 (09.12.2015), Floyd (09.12.2015), Fontango (21.12.2015), Gansartem (16.10.2017), gor.ec (22.12.2015), ksy-kiev (10.12.2015), Kusaka (09.12.2015), Myron (08.02.2016), nanolab (09.12.2015), ressi (11.12.2015), Rich man (14.12.2015), Rulik (09.12.2015), Tarasidze (19.02.2016), Veter (10.12.2015), viento (16.06.2016), Вячеславович А. (10.12.2015), Олександр+ (05.08.2016), Сергій М (09.12.2015) |
11.12.2015, 02:39
|
#16
|
|
Живу я тут
Реєстрація: 28.12.2011
Звідки Ви: Vancouver,USA
Дописи: 1.848
сказав Дякую: 1.443
сказали Дякую 1.224 раз(и) в 581 повідомленні
|
Re: Светильник для креветочника(18х3Вт.) ===www.aquaforum.ua===
Цитата:
Допис від Rulik
~viktorman~,О, так отлично все согласовано - блок питания 20Вт + светодиоды 18Вт. Питание светодиода 1шт= 3,29В*0,6А= около 2Вт. Работает не на максимуме возможности. Отличный светильник получился.
|
так и было задумано 
__________________
С уважением.Виктор
|
|
|
21.12.2015, 15:31
|
#17
|
|
Харьковский клуб аквариумистов
Реєстрація: 16.01.2013
Звідки Ви: Первая столица
Дописи: 795
сказав Дякую: 767
сказали Дякую 691 раз(и) в 280 повідомленні
|
Re: Светильник для креветочника(18х3Вт.) ===www.aquaforum.ua===
Я извеняюсь что не по теме. А что стоит за система фильтрации? То что внешник я уже понял и вроде бы подключён к фальш дну... а как распределена система трубок?
__________________
Не плыви по течению, не плыви против течения - плыви туда, куда тебе надо!!!
__________________ 
|
|
|
|
cказали "Дякую" Fontango за цей допис:
|
|
21.12.2015, 18:11
|
#18
|
|
Живу я тут
Реєстрація: 28.12.2011
Звідки Ви: Vancouver,USA
Дописи: 1.848
сказав Дякую: 1.443
сказали Дякую 1.224 раз(и) в 581 повідомленні
|
Відповідь: Re: Светильник для креветочника(18х3Вт.) ===www.aquaforum.ua===
Цитата:
Допис від Fontango
Я извеняюсь что не по теме. А что стоит за система фильтрации? То что внешник я уже понял и вроде бы подключён к фальш дну... а как распределена система трубок?
|
вижу,что нужно создать отдельную тему по креветочнику  наверное так и сделаю чуть позже...
Оффтоп
...система трубок очень простая,забор воды из аквариума через поролоновую губку...возврат через тройник:прямо на "флейту",боковой отвод под фальшдно...
труба и фитинги nibko(12/16),окрашенные в чёрный цвет пластмасосодержащей автоэмалью
__________________
С уважением.Виктор
|
|
|
|
cказали "Дякую" ~viktorman~ за цей допис:
|
|
26.12.2015, 12:02
|
#19
|
|
Харьковский клуб аквариумистов
Реєстрація: 16.01.2013
Звідки Ви: Первая столица
Дописи: 795
сказав Дякую: 767
сказали Дякую 691 раз(и) в 280 повідомленні
|
Re: Светильник для креветочника(18х3Вт.) ===www.aquaforum.ua===
А зачем в креветочнике такой яркий свет...(18х3Вт.) ? Там вроде чистыми получается литров 45. Разве одноватных не достаточно было б или планируется контроллер?
__________________
Не плыви по течению, не плыви против течения - плыви туда, куда тебе надо!!!
__________________ 
|
|
|
|
cказали "Дякую" Fontango за цей допис:
|
|
26.12.2015, 20:41
|
#20
|
|
Живу я тут
Реєстрація: 10.01.2007
Звідки Ви: Киев, Троещина 067-397-61-51, 050-440-45-64
Дописи: 8.135
сказав Дякую: 4.065
сказали Дякую 3.081 раз(и) в 1.599 повідомленні
|
Re: Светильник для креветочника(18х3Вт.) ===www.aquaforum.ua===
Fontango, по последним данным - кубики требуют большего количества люменов, по сравнению с широкоформатными емкостями. Фотоны быстрее покидают акваторию.
__________________
Keep calm and scape
__________________ 
|
|
|
|
cказали "Дякую" Рыбачок за цей допис:
|
|
26.12.2015, 22:23
|
#21
|
|
Живу я тут
Реєстрація: 28.12.2011
Звідки Ви: Vancouver,USA
Дописи: 1.848
сказав Дякую: 1.443
сказали Дякую 1.224 раз(и) в 581 повідомленні
|
Відповідь: Re: Светильник для креветочника(18х3Вт.) ===www.aquaforum.ua===
Fontango,да действительно многовато,как для креветочника,хватило бы и одноватных с головой,но...там кроме креветок ещё будет коллекция буцефаландр
я разделил свет на 2 канала...более цветной и нейтральный,сейчас на стадии запуска работает один...думал на счёт контроллера,но...зачем он там на 2 канала...планирую просто поставить диммируемые драйвера с ШИМ-управлением для полного счастья
кстати сейчас в поиске...кто что посоветует?(20 Вт/600(700)мА на канал)
__________________
С уважением.Виктор
|
|
|
|
cказали "Дякую" ~viktorman~ за цей допис:
|
|
26.12.2015, 22:25
|
#22
|
|
Живу я тут
Реєстрація: 28.12.2011
Звідки Ви: Vancouver,USA
Дописи: 1.848
сказав Дякую: 1.443
сказали Дякую 1.224 раз(и) в 581 повідомленні
|
Відповідь: Re: Светильник для креветочника(18х3Вт.) ===www.aquaforum.ua===
Цитата:
Допис від Рыбачок
...по последним данным - кубики требуют большего количества люменов, по сравнению с широкоформатными емкостями. Фотоны быстрее покидают акваторию.
|

__________________
С уважением.Виктор
Востаннє редагував ~viktorman~: 27.12.2015 о 00:22..
|
|
|
27.12.2015, 00:08
|
#23
|
|
Харьковский клуб аквариумистов
Реєстрація: 16.01.2013
Звідки Ви: Первая столица
Дописи: 795
сказав Дякую: 767
сказали Дякую 691 раз(и) в 280 повідомленні
|
Re: Відповідь: Re: Светильник для креветочника(18х3Вт.) ===www.aquaforum.ua===
Цитата:
Допис від ~viktorman~
Fontango....планирую просто поставить диммируемые драйвера с ШИМ-управлением для полного счастья
|
Поддерживаю, вполне достаточно и незачем платить больше.
Цитата:
Допис від Рыбачок
Fontango, по последним данным - кубики требуют большего количества люменов, по сравнению с широкоформатными емкостями. Фотоны быстрее покидают акваторию.
|
По каким это последним данным? Это что шутка? Если нет, то ссылку в студию!!!
__________________
Не плыви по течению, не плыви против течения - плыви туда, куда тебе надо!!!
__________________ 
|
|
|
27.12.2015, 10:30
|
#24
|
|
Живу я тут
Реєстрація: 27.01.2015
Звідки Ви: Хмельницкий
Дописи: 163
сказав Дякую: 67
сказали Дякую 119 раз(и) в 59 повідомленні
|
Re: Відповідь: Re: Светильник для креветочника(18х3Вт.) ===www.aquaforum.ua===
~viktorman~,
я собрал себе светильник на етих драйверах. есть возможность диммирования по ШИМ, порог по ШИМу 2.5-5.5в, теоретически можно управлять аквапланером или подобным.
http://cs630024.vk.me/v630024443/6db3/PM8cDec7mNc.jpg
на полною мощность роботают больше месяца, нариканий никаких. и цена вопроса 72грн
Востаннє редагував Bodas: 27.12.2015 о 13:02..
|
|
|
|
cказали "Дякую" Bodas за цей допис:
|
|
27.12.2015, 11:56
|
#25
|
|
Живу я тут. Мохоманьяк
Реєстрація: 12.07.2014
Звідки Ви: Киев, Позняки сити
Дописи: 1.975
сказав Дякую: 1.151
сказали Дякую 2.542 раз(и) в 955 повідомленні
|
Re: Відповідь: Re: Светильник для креветочника(18х3Вт.) ===www.aquaforum.ua===
Цитата:
Допис від ~viktorman~
кстати сейчас в поиске...кто что посоветует?(20 Вт/600(700)мА на канал)
|
Посмотрите на нашу разработку диммируемого драйвера.
Вам подойдет AQUAPLANNER NANO Скрытый текст. По одному на каждый канал. Ток выставим на 600мА.
Помимо регулировки яркости ваших каналов (20 градаций), есть плавное автодиммирование до нужной мощности с выбором времени диммирования 2, 15, 30 ,60 минут. Т.е. вы подаете питание и у вас происходит рассвет за определенное время до нужной яркости.
__________________
АКВАРИУМНАЯ АВТОМАТИКА И СВЕТОДИОДНОЕ ОСВЕЩЕНИЕ AQUAPLANNER
+38 095 249-77-51 моб.тел\вайбер Наш сайт
Роман
__________________ 
Востаннє редагував RozarioAgro: 07.02.2016 о 10:43..
|
|
|
|
cказали "Дякую" RozarioAgro за цей допис:
|
|
07.02.2016, 04:18
|
#26
|
|
Живу я тут
Реєстрація: 28.12.2011
Звідки Ви: Vancouver,USA
Дописи: 1.848
сказав Дякую: 1.443
сказали Дякую 1.224 раз(и) в 581 повідомленні
|
Re: Светильник для креветочника(18х3Вт.) ===www.aquaforum.ua===
Совместными усилиями оптимальный вариант наконец найден!
Всем большое спасибо за помощь,советы и рекомендации!!!
Ну а теперь поподробней
Мне нужно было каким то образом сделать свет,которого оказалось больше чем достаточно,управляемым.Изучив более подробно имеющиеся драйвера( фото 4,5),пришёл к выводу,что ими можно управлять,о чём красноречиво говорила надпись DIM у контактов на обороте платы.На просторах и-нета нашёл статью о доработке похожих драйверов:
http://samopal.pro/led-driver1/
но...ШИМ-диммирование у меня не получилось(я думаю,что это реально,просто моих знаний в данном случае мягко говоря не хватило  )
После моих долгих мытарств и скитаний Дима( nanolab)предложил попробовать аналоговое диммирование данных драйверов с помощью понижающего преобразователя напряжения( фото 6,7),и...настал момент истины!Заработало!
И цена вопроса 35 грн.Х 2 канала+старая зарядка от телефона на 5В для автономного питания преобразователей!
Если кого интересуют подробности,далі буде...
А сейчас несколько фото временного блока управления,смонтированного в первом попавшемся под руку корпусе...
__________________
С уважением.Виктор
|
|
|
|
Ці 4 користувач(ів) сказали Дякую ~viktorman~ за це повідомлення:
|
|
07.02.2016, 04:43
|
#27
|
|
Живу я тут
Реєстрація: 28.12.2011
Звідки Ви: Vancouver,USA
Дописи: 1.848
сказав Дякую: 1.443
сказали Дякую 1.224 раз(и) в 581 повідомленні
|
Re: Светильник для креветочника(18х3Вт.) ===www.aquaforum.ua===
ну и фото/видео:
https://youtu.be/lWJwQ7F9IdE
https://youtu.be/7V_SKYsCFYc
при съёмке видео не могу убрать автоматическую настройку экспозиции на фотоаппарате...он добавляет яркость при снижении яркости объекта съёмки и поэтому на видео кажется что количество света почти не меняется,однако это не так...
__________________
С уважением.Виктор
Востаннє редагував ~viktorman~: 08.02.2016 о 02:39..
|
|
|
|
Ці 5 користувач(ів) сказали Дякую ~viktorman~ за це повідомлення:
|
|
08.02.2016, 02:10
|
#28
|
|
Живу я тут
Реєстрація: 28.12.2011
Звідки Ви: Vancouver,USA
Дописи: 1.848
сказав Дякую: 1.443
сказали Дякую 1.224 раз(и) в 581 повідомленні
|
Re: Светильник для креветочника(18х3Вт.) ===www.aquaforum.ua===
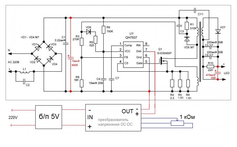
блок схема и принцип действия:
подавая на ногу 7 микросхемы(контакт DIM драйвера) напряжение от 0 до 5В относительно земли(контакт Gnd), получаем плавное регулирование мощности от 60 до 600мА
__________________
С уважением.Виктор
|
|
|
|
Ці 2 користувач(ів) сказали Дякую ~viktorman~ за це повідомлення:
|
|
16.06.2016, 23:35
|
#29
|
|
Живу я тут. Мохоманьяк
Реєстрація: 07.11.2015
Звідки Ви: Луцк
Дописи: 232
сказав Дякую: 341
сказали Дякую 51 раз(и) в 34 повідомленні
|
Re: Светильник для креветочника(18х3Вт.) ===www.aquaforum.ua===
здравствуйте, а на заказ такое чудо сделать можете ? и сколько оно будет стоить ?
__________________ 
|
|
|
17.06.2016, 02:31
|
#30
|
|
Живу я тут
Реєстрація: 28.12.2011
Звідки Ви: Vancouver,USA
Дописи: 1.848
сказав Дякую: 1.443
сказали Дякую 1.224 раз(и) в 581 повідомленні
|
Re: Светильник для креветочника(18х3Вт.) ===www.aquaforum.ua===
viento, ответ в личке...
__________________
С уважением.Виктор
|
|
|
 |
|
|
Тут присутні: 1 (учасників - 0 , гостей - 1)
|
|
|
Ваші права у розділі
|
Ви не можете створювати теми
Ви не можете писати дописи
Ви не можете долучати файли
Ви не можете редагувати дописи
HTML код Вимк.
|
|
|
Часовий пояс GMT +3. Поточний час: 10:54.
|