На головну сторінку Аквафорум
На головну сторінку




Назад   Аквафорум - форум акваріумістів та тераріумістів > Акваріум та обладнання > "Самоделкин" > Аквариумная автоматика
Аукцион Реєстрація ЧаПи Учасники Календар Нинішні дописи

Примітки

Відповідь
 
Параметри теми Параметри перегляду
Старий 06.01.2017, 12:47  
AquaController
 
Аватар для AquaGomel
Живу я тут

Реєстрація: 31.07.2010
Звідки Ви: Белоруссия, Гомель
Дописи: 413
Надіслати повідомлення для AquaGomel на ICQ Надіслати повідомлення для AquaGomel на Skype
 

сказав Дякую: 38
сказали Дякую 192 раз(и) в 87 повідомленні
AquaGomel AquaGomel поза форумом 06.01.2017, 12:47
Рейтинг: (2 голосов - 5,00 средняя оценка)

Уважаемые аквариумисты, хочется поделиться информацией и опытом по созданию умной "железяки" аквариумного контроллера. За последние несколько лет развитие одно платных компьютеров и им подобных шагнуло далеко в перед. Если ранее нужно было сидеть с паяльником травить лудить и вообще обладать не дюжими знаниями в области радиоэлектроники и программирования, то на текущий момент все это упростилось на столько что появилась возможность и желание сделать все самому. А посему, сею тему буду развивать и поддерживать в силу свободного времени и развития проекта...

Основные экраны


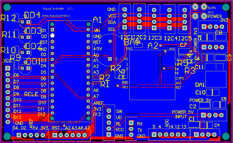
Печатные платы
Рекомендуется использовать готовые платы для сборки контроллера и силовой части:

Контроллер выполнен в виде нескольких функционально законченных блоков. Данный контроллер построен на платформе Arduino Nano на микроконтроллере ATmega328. Основной упор при разработке делался на дешевизну проекта, поэтому использовались простые комплектующие без сенсорных экранов и прочих излишеств. За исходный функционал брался контроллер Юсупова, а так же меню и экраны управления были взяты по примеру этого контроллера. За исключением собственного функционала.

Принципиальная схема
Для тех кто хочет собрать на макетке.


Комплектующие:

Скрытый текст

Основные функции.
Скрытый текст



Мобильный клиент.

Скачать можно по ссылке:



Также пишется документация по работе с устройством его сборке и прошивке... Полная документация

Что из этого можно будет потрогать руками?
Практически все. Все материалы по плате, схема, разводки, gerber файлы доступны для скачивания во вложениях.

Распиновка
Скрытый текст


Для чего это?
Да на форуме много тем с различными проектами аквариумной автоматики, данное устройство не претендует на какую-то оригинальность, делалось под себя, и возможно кому-то понравится данный проект... На все вопросы с удовольствием отвечу, все советы с удовольствием выслушаю...

Альтернативный источник скачивания: https://1drv.ms/f/s!AtUQdsFO3hWIgYMbwP45VuvP0xUTUA

Исходники прошивок
Все исходники доступны под MIT License по адресу: https://bitbucket.org/account/user/i...ch/projects/AQ

Последняя актуальная версия 1.3.9
- Обновлен протокол передачи данных до версии 0.6 (см. документацию)
- Добавлены уведомления о протечке (низком уровне) воды на удаленном клиенте. По умолчанию выключены.
- Добавлена возможность автоматического обновления прошивок удаленно с сервера. Данная функция настраивается только через удаленный клиент.
По умолчанию выключена.
-Добавлено кеширования основных настроек на модуле связи для ускорения подключения клиента к контроллеру.


Готовые решения
Итоговый вариант.

Мініатюри долучень
Щоб збільшити малюнок, клацніть по ньому
Назва:  gp.png
Переглядів: 2735
Розмір:  34,6 КБ
ID:	624727  

Долучені файли
Тип файлу: zip Schema_v1_1.zip (42,4 КБ, 2557 переглядів)
Тип файлу: zip Elemets_list.zip (7,4 КБ, 2356 переглядів)
Тип файлу: zip Schema_power_v1_1.zip (29,7 КБ, 2319 переглядів)
Тип файлу: zip Power_gerber_v_1_1.zip (88,6 КБ, 2410 переглядів)
Тип файлу: zip Power_PCB_v_1_1.zip (89,5 КБ, 2372 переглядів)
Тип файлу: zip Elemets_list_power.zip.zip (7,5 КБ, 2333 переглядів)
Тип файлу: zip PCB_gerber_v_1_3.zip (215,0 КБ, 2407 переглядів)
Тип файлу: zip PCB_v_1_3.zip (1,17 МБ, 2391 переглядів)
Тип файлу: zip AquaControllerNano-1.3.9-0.6.zip (31,1 КБ, 2068 переглядів)
Тип файлу: zip AquaControllerNano-1.3.9-0.6-invers-logic.zip (31,1 КБ, 2047 переглядів)
Тип файлу: zip AquaControllerESP-1.3.9-0.6.zip (261,7 КБ, 2115 переглядів)


Востаннє редагував AquaGomel: 10.11.2019 о 00:58..
Переглядів: 242233
Відповісти з цитуванням
Ці 33 користувач(ів) сказали Дякую AquaGomel за це повідомлення:
AfricaNN52 (05.11.2021), AlexVOK (02.05.2017), Alserk-3 (28.05.2017), AndrewUh (05.04.2017), Arduino (07.01.2017), Asrok (11.01.2017), chack (28.03.2017), Danchik (20.07.2018), Denisios (17.10.2017), DjoserZee (13.03.2020), Floyd (25.02.2018), harn (08.06.2018), igor_tj21 (04.07.2020), imac2008 (18.01.2017), kolljj (06.01.2017), litlechina (04.05.2022), LVit (05.10.2018), mashenkaM (28.03.2017), myprog (06.01.2017), nickanya (06.01.2017), orthos (23.01.2017), Rulik (02.09.2017), Sem (06.01.2017), Star_POM (22.10.2017), Torin21 (24.03.2017), Vadim_VD (04.05.2017), Wayler (09.08.2017), xxxFeLiXxxx (18.04.2017), ya7sergey (28.03.2017), yarishNEW (18.01.2017), _Vadim (22.01.2018), Сергій М (06.01.2017), Юрий77 (06.01.2017)
Старий 27.03.2017, 19:38   #121
Бан за нарушения
  
 
Реєстрація: 04.01.2009
Звідки Ви: Полтава
Дописи: 5.494
сказав Дякую: 6.242
сказали Дякую 5.758 раз(и) в 2.264 повідомленні
Надіслати повідомлення для sae74 на ICQ Надіслати повідомлення для sae74 на Skype
Re: AquaController ===www.aquaforum.ua===

Он самый ))))


Отправлено с моего iPhone используя Tapatalk


__________________

sae74 поза форумом   Відповісти з цитуванням
Старий 27.03.2017, 19:39   #122
Бан за нарушения
  
 
Реєстрація: 13.05.2016
Звідки Ви: Глобино
Дописи: 145
сказав Дякую: 37
сказали Дякую 54 раз(и) в 32 повідомленні
Re: AquaController ===www.aquaforum.ua===

sae74, не честно с пулемётом приходить к детям с пластмассовыми лопатками Мы с вами в разных весовых категориях


__________________

mashenkaM поза форумом   Відповісти з цитуванням
Старий 27.03.2017, 19:40   #123
Бан за нарушения
  
 
Реєстрація: 04.01.2009
Звідки Ви: Полтава
Дописи: 5.494
сказав Дякую: 6.242
сказали Дякую 5.758 раз(и) в 2.264 повідомленні
Надіслати повідомлення для sae74 на ICQ Надіслати повідомлення для sae74 на Skype
Re: AquaController ===www.aquaforum.ua===

А у меня и пластмассовая лопатка есть на ардуино сенсорным экраном


Отправлено с моего iPhone используя Tapatalk


__________________

sae74 поза форумом   Відповісти з цитуванням
Старий 27.03.2017, 19:40   #124
Бан за нарушения
  
 
Реєстрація: 13.05.2016
Звідки Ви: Глобино
Дописи: 145
сказав Дякую: 37
сказали Дякую 54 раз(и) в 32 повідомленні
Re: AquaController ===www.aquaforum.ua===

Цитата:
Допис від sae74 Переглянути допис
А у меня и пластмассовая лопатка есть на ардуино сенсорным экраном
А на ESP8266 есть?


__________________

mashenkaM поза форумом   Відповісти з цитуванням
Старий 27.03.2017, 19:41   #125
Бан за нарушения
  
 
Реєстрація: 04.01.2009
Звідки Ви: Полтава
Дописи: 5.494
сказав Дякую: 6.242
сказали Дякую 5.758 раз(и) в 2.264 повідомленні
Надіслати повідомлення для sae74 на ICQ Надіслати повідомлення для sae74 на Skype
Re: AquaController ===www.aquaforum.ua===

Arduino Мега рядом тема


Отправлено с моего iPhone используя Tapatalk


__________________

sae74 поза форумом   Відповісти з цитуванням
Старий 28.03.2017, 12:05   #126
Живу я тут
  
 
Аватар для AquaGomel
 
Реєстрація: 31.07.2010
Звідки Ви: Белоруссия, Гомель
Дописи: 413
сказав Дякую: 38
сказали Дякую 192 раз(и) в 87 повідомленні
Надіслати повідомлення для AquaGomel на ICQ Надіслати повідомлення для AquaGomel на Skype
Re: AquaController ===www.aquaforum.ua===

Залил в шапку pcb плату чуть позже залью Gerber файлы для контроллера. А так же pcb для силовой платы.
Мініатюри долучень
Щоб збільшити малюнок, клацніть по ньому
Назва:  Screenshot_1.png
Переглядів: 380
Розмір:  112,9 КБ
ID:	589184   Щоб збільшити малюнок, клацніть по ньому
Назва:  Screenshot_2.png
Переглядів: 331
Розмір:  88,4 КБ
ID:	589185  
Долучені файли
Тип файлу: zip PCB_v_1_1.zip (97,1 КБ, 115 переглядів)

AquaGomel поза форумом   Відповісти з цитуванням
Старий 28.03.2017, 12:45   #127
Придивляюся
  
 
Реєстрація: 09.08.2016
Звідки Ви: Киев
Дописи: 33
сказав Дякую: 2
сказали Дякую 27 раз(и) в 10 повідомленні
Re: AquaController ===www.aquaforum.ua===

Цитата:
Допис від mashenkaM Переглянути допис
Позволю включить себе телепатически способности... вы имеет ввиду что у вас есть дублирующие друг друга датчики температуры?
Вы не поверите, но есть места где не ловит сеть телефон, например в крыму в горах, или глухих лесах и посёлках и т.д. Поехали вы на байдарках или в крым в горы и тоже на обратном пути купите лучка и морковки, потому что автоматика не отработает.
А если у вас села батарея и повер банк, то вы ни чего не сможете сделать, а дома будет уже уха
Так в чем проблема сделать несколько условий для срабатывания? Что б срабатывало условие по любому из датчиков?

par-n-go поза форумом   Відповісти з цитуванням
Старий 28.03.2017, 16:36   #128
Бан за нарушения
  
 
Реєстрація: 13.05.2016
Звідки Ви: Глобино
Дописи: 145
сказав Дякую: 37
сказали Дякую 54 раз(и) в 32 повідомленні
Re: AquaController ===www.aquaforum.ua===

par-n-go, я просто до конца не поняла используется ли он дублирующие датчики или нет. Вроде из контекста похоже что да, но внятного ответа не было. Понятно что везде можно использовать дубли, но в практике аква контроллеров я практически не встречала такого подхода.
А про несколько условий срабатывания и это возможно не все, я писала выше.


__________________


Востаннє редагував mashenkaM: 28.03.2017 о 16:46..
mashenkaM поза форумом   Відповісти з цитуванням
Старий 28.03.2017, 22:33   #129
Живу я тут
  
 
Аватар для AquaGomel
 
Реєстрація: 31.07.2010
Звідки Ви: Белоруссия, Гомель
Дописи: 413
сказав Дякую: 38
сказали Дякую 192 раз(и) в 87 повідомленні
Надіслати повідомлення для AquaGomel на ICQ Надіслати повідомлення для AquaGomel на Skype
Re: AquaController ===www.aquaforum.ua===

Добавил Gerber файлы в шапку.
Долучені файли
Тип файлу: zip PCB_gerber_v_1_1.zip (76,5 КБ, 98 переглядів)

AquaGomel поза форумом   Відповісти з цитуванням
Старий 29.03.2017, 12:12   #130
Живу я тут
  
 
Аватар для AquaGomel
 
Реєстрація: 31.07.2010
Звідки Ви: Белоруссия, Гомель
Дописи: 413
сказав Дякую: 38
сказали Дякую 192 раз(и) в 87 повідомленні
Надіслати повідомлення для AquaGomel на ICQ Надіслати повідомлення для AquaGomel на Skype
Re: AquaController ===www.aquaforum.ua===

Компоновка силовой части.
Мініатюри долучень
Щоб збільшити малюнок, клацніть по ньому
Назва:  Screenshot_3.png
Переглядів: 382
Розмір:  95,6 КБ
ID:	589347  

AquaGomel поза форумом   Відповісти з цитуванням
Старий 29.03.2017, 13:33   #131
Бан за нарушения
  
 
Реєстрація: 13.05.2016
Звідки Ви: Глобино
Дописи: 145
сказав Дякую: 37
сказали Дякую 54 раз(и) в 32 повідомленні
Re: AquaController ===www.aquaforum.ua===

AquaGomel, обновите пожалуйста в первом посте "Комплектующие:" было бы очень удобно и хорошо если бы туда по возможности вошло всё включая резисторы и т.д. Тогда человеку с этим списком можно смело идти на радио рынок.

И есть ли у вас полная принципиальная схема, что бы взглянуть на всё устройство в целом? В файлике лишь схема одно платы.


__________________

mashenkaM поза форумом   Відповісти з цитуванням
Старий 29.03.2017, 13:59   #132
Живу я тут
  
 
Аватар для AquaGomel
 
Реєстрація: 31.07.2010
Звідки Ви: Белоруссия, Гомель
Дописи: 413
сказав Дякую: 38
сказали Дякую 192 раз(и) в 87 повідомленні
Надіслати повідомлення для AquaGomel на ICQ Надіслати повідомлення для AquaGomel на Skype
Re: AquaController ===www.aquaforum.ua===

Цитата:
Допис від mashenkaM Переглянути допис
"Комплектующие:"
Залил "Elements_list"
Цитата:
Допис від mashenkaM Переглянути допис
В файлике лишь схема одно платы.
Внимательно смотрим шапку. Файлик Schema_v1_1.zip

AquaGomel поза форумом   Відповісти з цитуванням
cказали "Дякую" AquaGomel за цей допис:
mashenkaM (29.03.2017)
Старий 29.03.2017, 14:39   #133
Бан за нарушения
  
 
Реєстрація: 13.05.2016
Звідки Ви: Глобино
Дописи: 145
сказав Дякую: 37
сказали Дякую 54 раз(и) в 32 повідомленні
Re: AquaController ===www.aquaforum.ua===

AquaGomel, я имела ввиду общую схему с реле и т.д. в файле Schema_v1_1.zip только одна страница и на ней только ЕСП, ардуина, датчики температуры, стабилизатор 3.3 в и разъёмы, а силовой части нет где реле и т.д.
Вот этого:

нет не в схеме не в списке.


__________________

mashenkaM поза форумом   Відповісти з цитуванням
Старий 29.03.2017, 14:52   #134
Живу я тут
  
 
Аватар для AquaGomel
 
Реєстрація: 31.07.2010
Звідки Ви: Белоруссия, Гомель
Дописи: 413
сказав Дякую: 38
сказали Дякую 192 раз(и) в 87 повідомленні
Надіслати повідомлення для AquaGomel на ICQ Надіслати повідомлення для AquaGomel на Skype
Re: AquaController ===www.aquaforum.ua===

Цитата:
Допис від mashenkaM Переглянути допис
нет не в схеме не в списке.
Схему добавил в шапку: Schema_power_v1_1.zip
Остальное еще в процессе разводки платы, как только сразу выложу

AquaGomel поза форумом   Відповісти з цитуванням
cказали "Дякую" AquaGomel за цей допис:
mashenkaM (29.03.2017)
Старий 29.03.2017, 16:20   #135
Бан за нарушения
  
 
Реєстрація: 13.05.2016
Звідки Ви: Глобино
Дописи: 145
сказав Дякую: 37
сказали Дякую 54 раз(и) в 32 повідомленні
Re: AquaController ===www.aquaforum.ua===

AquaGomel, подскажите, в схеме у вас симисторы, а на фото механические реле.
Вы собираетесь заменить покупную плату с реле на свою с симисторами?


__________________

mashenkaM поза форумом   Відповісти з цитуванням


Share/Bookmark

Відповідь

Мітки
aquacontroller, arduino, esp8266


Тут присутні: 6 (учасників - 0 , гостей - 6)
 

Ваші права у розділі
Ви не можете створювати теми
Ви не можете писати дописи
Ви не можете долучати файли
Ви не можете редагувати дописи

BB-код є Увімк.
Усмішки Увімк.
[IMG] код Увімк.
HTML код Вимк.

Швидкий перехід


Часовий пояс GMT +3. Поточний час: 12:06.


vBulletin 3.8.7 ; Copyright © 2000-2026 Jelsoft Enterprises Limited
Переклад: © Віталій Стопчанський, 2004-2010
(с)Бешлега Олександр Анатолійович, 2002-2025. Використання матеріалів сайту без посилання на джерело заборонено.
Дякуємо за ліцензійну версію форума компанію Барбус, представника торгової марки Sera в Україні.


no new posts