Доброе время суток, форумчане.
Я решил поделиться своей работой, а конкретно драйвером LED с управлением ШИМ сигналом и питанием 220 Вольт.
Просматривая форумы аквариумистики светильники для аквариума своими руками, решил поделиться своим решением. Все предлагают варианты драйвера ШИМ сигнала на слабые светодиоды ( до 150 мА) и отдельно большие блоки питания в нагрузку.
У меня три аквариума и им всем я переделал светильники.
Задача была сделать мощный светильник на светодиодах ( 1 Вт диоды 350 мА) с управление рассвет - закат, управление яркостью. Собирал все управления на Arduino.
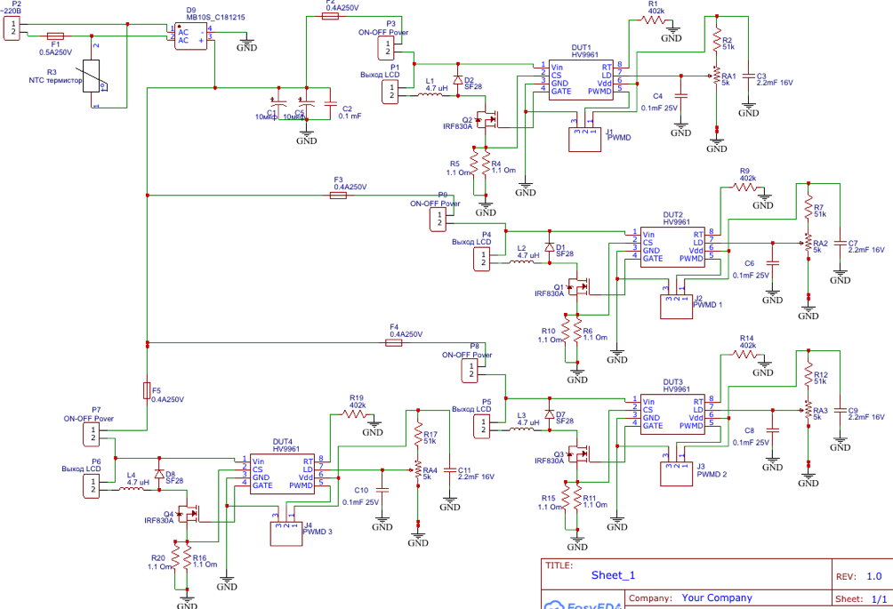
И так, драйвер был собран в двух вариантах: 1) Вариант на четыре канала. Плата размером 100х100 + на нее крепиться блок питания на +5 Вольт заказанный на Aliexpress. В самом драйвере взята за основу микросхема HV9961LG и транзисторный ключ IRF840, быстродействующий диод SF28, катушка индуктивности (М2500НМС1, КВ10, комплект КВ). Катушку индуктивности проводом 0,4 мотал виток к витку до заполнения катушки и между чашками сделал зазор (прокладка из шести полосок листа офисной бумаги). Зазор обязателен!!! Переменный резистор нужен для настройки тока стабилизации. Выставляем ток от 0 до 350 мА.

Как рассчитать количество светодиодов? 220V делим на напряжение 3,5V и получаем количество светодиодов. (220:3,5=62 шт.) 4 канала умножаем на 62 шт. и получаем 248 шт. Спектр выбираете сами.

Транзисторные ключи греются, но это не критично, при желание можно их повесить на радиатор или использовать радиаторы для микросхем шагового двигателя (клеим радиатор на корпус транзистора).
Если есть желание использовать светодиоды 3 Вт 750 мА то надо использовать другой диаметр провода для катушки индуктивности и требуется замена тока измерительных резисторов.
2) Во втором варианте использую один канал на плате 75 х 54 мм. На плате все тоже самое и плюс оптопара для гальванической развязки ШИМ сигнала. Делал для светильника на четырех светодиодных сборках 7 Ват 350мА на 22 Вольт. Катушка индуктивности (М2500НМС1, КВ8, Комплект КВ), зазор 2 полоски из листа А4 между чашками.

Светильник на один канал с модулем управления

Светильник на четыре канала с модулем управления
