 |
|
27.11.2008, 21:19
|
|
|
Блок питания 12 вольт
Бан за нарушения
Реєстрація: 06.11.2007
Звідки Ви: Донецк, зона АТО
Дописи: 19.780
сказав Дякую: 5.789
сказали Дякую 17.707 раз(и) в 6.926 повідомленні

27.11.2008, 21:19
Рейтинг:
()
Сейчас многие люстры и светильники делаются под галогеные лампы на 12 В. Давеча искал маленькие светильники для уставновки в терру и наткнулся на идеальный для меня вариант, но лампы - 12 В (20 вт). Пошел искать источник питания для этих ламп, нашел довольно быстро и был приятно удивлен: маленькая коробочка, очень легкая, мощность на выходе 40 - 150 ватт (при 12 В это более 10 А !!!), стоимость 20 грн.
Очччень удобно использовать в самоделках, где нужно питание 12 и менее вольт (например Акваконтроллер Юсупова). Трансформаторный блок конечно будет стоить меньше (детали будут стоить меньше) но на ток до 2 А, если ток нужен выше, будет дороже из-за приличных размеров трансформатора. Ну и плюс гемморой с его сборкой, плюс приличный вес.
Так что рекомендую сей девайс использовать в своем творчестве.
На фотке блок на 40 ватт.
__________________
[I][B][COLOR=blue]С уважением, Сергей Таранченко[/COLOR][/B][/I]
|
|
Переглядів: 56889
|
|
Ці 6 користувач(ів) сказали Дякую Starcomputer за це повідомлення:
|
|
28.11.2008, 18:00
|
#16
|
|
Живу я тут
Реєстрація: 08.12.2005
Звідки Ви: Запорожье
Дописи: 3.941
сказав Дякую: 1.644
сказали Дякую 2.165 раз(и) в 1.143 повідомленні
|
Ответ: Блок питания 12 вольт ===www.aquaforum.ua===
Хы, хорошая идея. Надо будет попробовать. Хотя бы кулеры от него запитывать летом, штук 20 повесить можно будет. КЦ-шку на выход повесить, электролит пожирнее и про мусор можно забыть  А с простейшей схемкой можно и напругу плавно регулировать на выходе.
|
|
|
28.11.2008, 18:20
|
#17
|
|
Бан за нарушения
Реєстрація: 06.11.2007
Звідки Ви: Донецк, зона АТО
Дописи: 19.780
сказав Дякую: 5.789
сказали Дякую 17.707 раз(и) в 6.926 повідомленні
|
Ответ: Блок питания 12 вольт ===www.aquaforum.ua===
Цитата:
Допис від Бобик
Хы, хорошая идея. Надо будет попробовать. Хотя бы кулеры от него запитывать летом, штук 20 повесить можно будет. КЦ-шку на выход повесить, электролит пожирнее и про мусор можно забыть  А с простейшей схемкой можно и напругу плавно регулировать на выходе.
|
Параллельно с "пожирнее" поставь 0,1 мкф. И выход пустить через дроссель. 
__________________
[I][B][COLOR=blue]С уважением, Сергей Таранченко[/COLOR][/B][/I]
|
|
|
28.11.2008, 19:30
|
#18
|
|
Живу я тут
Реєстрація: 10.10.2005
Звідки Ви: Киев
Дописи: 10.118
сказав Дякую: 11.375
сказали Дякую 9.053 раз(и) в 4.067 повідомленні
|
Відповідь: Блок питания 12 вольт ===www.aquaforum.ua===
Раз развязка есть, тогда похоже можно на работе будет выкинуть свой УИП, которым грею все свои аквариумы на работе, но который весит тонну и занимает пол-стола  Нужно только найти пару транзисторов для регулятора напряжения на большой ток.
|
|
|
28.11.2008, 20:39
|
#19
|
|
Живу я тут
Реєстрація: 08.12.2005
Звідки Ви: Запорожье
Дописи: 3.941
сказав Дякую: 1.644
сказали Дякую 2.165 раз(и) в 1.143 повідомленні
|
Ответ: Відповідь: Блок питания 12 вольт ===www.aquaforum.ua===
Mykhaylo, дарлингтоны рулят  Впрочем, можно и КТ819 обойтись, если они ещё доступны. На радиаторы их и порядок. Я на них собирал лабораторный БП с плавной регулировкой 0-30в, 6А.
|
|
|
|
cказали "Дякую" Бобик за цей допис:
|
|
28.11.2008, 20:57
|
#20
|
|
Живу я тут
Реєстрація: 10.10.2005
Звідки Ви: Киев
Дописи: 10.118
сказав Дякую: 11.375
сказали Дякую 9.053 раз(и) в 4.067 повідомленні
|
Відповідь: Блок питания 12 вольт ===www.aquaforum.ua===
Спасибо.
Что такое дарлингтоны я не в курсе ибо мои радиотехнические познания ограничены схемами из Юного Техника 80х годов и справочниками 60х (отца), а последний регулятор напряжения я собирал лет 10 назад, но думаю справлюсь 
|
|
|
28.11.2008, 21:01
|
#21
|
|
Живу я тут
Реєстрація: 08.12.2005
Звідки Ви: Запорожье
Дописи: 3.941
сказав Дякую: 1.644
сказали Дякую 2.165 раз(и) в 1.143 повідомленні
|
Ответ: Відповідь: Блок питания 12 вольт ===www.aquaforum.ua===
Mykhaylo
"Дарлингтоны" - составные транзисторы, типа советских КТ825-827, в моцном стальном корпусе, с нехилыми параметрами. Некоторые раньше пытались их использовать в оконечных каскадах УМЗЧ, но редко, ибо шумят сильно. Я успешно их применял для коммутации больших токов, справляются на Ура.
Сейчас, с появлением интегральных сборок, канули в лету...
http://www.rlocman.ru/review/article.html?di=2370
Востаннє редагував Бобик: 28.11.2008 о 21:28..
|
|
|
28.11.2008, 22:20
|
#22
|
|
Бан за нарушения
Реєстрація: 06.11.2007
Звідки Ви: Донецк, зона АТО
Дописи: 19.780
сказав Дякую: 5.789
сказали Дякую 17.707 раз(и) в 6.926 повідомленні
|
Ответ: Відповідь: Блок питания 12 вольт ===www.aquaforum.ua===
Цитата:
Допис від Mykhaylo
Нужно только найти пару транзисторов для регулятора напряжения на большой ток.
|
LM338 - линейный регулятор напряжения 1,2...32 в при токе до 5 А
LM337 - линейный регулятор напряжения -1,2....-32 в при токе до 1,5 А
Включаются как 142ЕН5 (7805).
И будет Вам счастье.
А то придумали дарлингтоны какие-то, этто в 80-х было новинкой !!!
http://www.terraelectronica.ru/catal...t=&Gde=&PageS=
__________________
[I][B][COLOR=blue]С уважением, Сергей Таранченко[/COLOR][/B][/I]
|
|
|
|
cказали "Дякую" Starcomputer за цей допис:
|
|
28.11.2008, 23:02
|
#23
|
|
Живу я тут
Реєстрація: 08.12.2005
Звідки Ви: Запорожье
Дописи: 3.941
сказав Дякую: 1.644
сказали Дякую 2.165 раз(и) в 1.143 повідомленні
|
Ответ: Відповідь: Блок питания 12 вольт ===www.aquaforum.ua===
Starcomputer, я уже лет 12 не занимался этим, о современных моделях даже не в курсе 
|
|
|
28.11.2008, 23:11
|
#24
|
|
Бан за нарушения
Реєстрація: 06.11.2007
Звідки Ви: Донецк, зона АТО
Дописи: 19.780
сказав Дякую: 5.789
сказали Дякую 17.707 раз(и) в 6.926 повідомленні
|
Ответ: Відповідь: Блок питания 12 вольт ===www.aquaforum.ua===
Цитата:
Допис від Бобик
Starcomputer, я уже лет 12 не занимался этим, о современных моделях даже не в курсе 
|
Я примерно столько же (где-то с 1993-го), хотя раньше это была моя профессия.
Просто поиск рулит 
__________________
[I][B][COLOR=blue]С уважением, Сергей Таранченко[/COLOR][/B][/I]
|
|
|
28.11.2008, 23:15
|
#25
|
|
Живу я тут
Реєстрація: 08.12.2005
Звідки Ви: Запорожье
Дописи: 3.941
сказав Дякую: 1.644
сказали Дякую 2.165 раз(и) в 1.143 повідомленні
|
Ответ: Блок питания 12 вольт ===www.aquaforum.ua===
Я не заморачивался, просто извлек из залежей в своей памяти  Если человеку будет действитльно нужно - то он найдет аналоги и КТ819 и КТ827. В своё время я всегда покупал свежие справочники, чтоб знать параметры каждой детальки....
|
|
|
28.11.2008, 23:17
|
#26
|
|
Живу я тут
Реєстрація: 10.10.2005
Звідки Ви: Киев
Дописи: 10.118
сказав Дякую: 11.375
сказали Дякую 9.053 раз(и) в 4.067 повідомленні
|
Відповідь: Блок питания 12 вольт ===www.aquaforum.ua===
Просто у меня есть пару чемоданов со старыми радиодеталями, в т.ч. и мощными транзисторами уже прикручеными на радиаторы. Справочники на них тоже где-то есть (а нет, то найти - не проблема). А на радиорынок ехать лениво, а если еще для распайки мой 40 вт паяльник не подойдет, то и подавно 
|
|
|
28.11.2008, 23:23
|
#27
|
|
Бан за нарушения
Реєстрація: 06.11.2007
Звідки Ви: Донецк, зона АТО
Дописи: 19.780
сказав Дякую: 5.789
сказали Дякую 17.707 раз(и) в 6.926 повідомленні
|
Ответ: Блок питания 12 вольт ===www.aquaforum.ua===
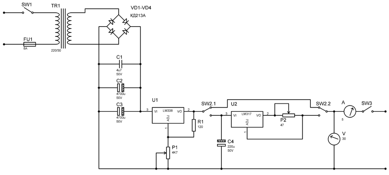
Регулируемый блок питания на LM338:
На LM317 собрана защита по току, данный узел можно при ненадобности исключить. 
__________________
[I][B][COLOR=blue]С уважением, Сергей Таранченко[/COLOR][/B][/I]
|
|
|
28.11.2008, 23:37
|
#28
|
|
Живу я тут
Реєстрація: 08.12.2005
Звідки Ви: Запорожье
Дописи: 3.941
сказав Дякую: 1.644
сказали Дякую 2.165 раз(и) в 1.143 повідомленні
|
Ответ: Відповідь: Блок питания 12 вольт ===www.aquaforum.ua===
Mykhaylo, если есть чемодан - то вы там, без сомнения, найдете приведенные мною транзисторы  А вот собирать приборы на всяких LM не люблю  Старею, видимо... 
|
|
|
|
Ці 2 користувач(ів) сказали Дякую Бобик за це повідомлення:
|
|
28.11.2008, 23:45
|
#29
|
|
Бан за нарушения
Реєстрація: 06.11.2007
Звідки Ви: Донецк, зона АТО
Дописи: 19.780
сказав Дякую: 5.789
сказали Дякую 17.707 раз(и) в 6.926 повідомленні
|
Ответ: Відповідь: Блок питания 12 вольт ===www.aquaforum.ua===
Цитата:
Допис від Бобик
А вот собирать приборы на всяких LM не люблю  Старею, видимо... 
|
Ну, не прибедняйся !!! Старик  , я почти в полтора раза старше. 
Вот хороший справочник по радиодеталям.
И вот тоже
А паять все едино, что у транзистора три лапки, что у ЛМ-ки. 
__________________
[I][B][COLOR=blue]С уважением, Сергей Таранченко[/COLOR][/B][/I]
Востаннє редагував Starcomputer: 28.11.2008 о 23:50..
|
|
|
|
Ці 2 користувач(ів) сказали Дякую Starcomputer за це повідомлення:
|
|
28.11.2008, 23:46
|
#30
|
|
Живу я тут
Реєстрація: 08.12.2005
Звідки Ви: Запорожье
Дописи: 3.941
сказав Дякую: 1.644
сказали Дякую 2.165 раз(и) в 1.143 повідомленні
|
Ответ: Відповідь: Блок питания 12 вольт ===www.aquaforum.ua===
Starcomputer, добавил ссылку в закладки, спасибо!
|
|
|
 |
|
|
Тут присутні: 1 (учасників - 0 , гостей - 1)
|
|
|
Ваші права у розділі
|
Ви не можете створювати теми
Ви не можете писати дописи
Ви не можете долучати файли
Ви не можете редагувати дописи
HTML код Вимк.
|
|
|
Часовий пояс GMT +3. Поточний час: 01:46.
|