 |
|
21.05.2011, 19:36
|
|
|
Мини акваконтроллер
Бан за нарушения
Реєстрація: 06.11.2007
Звідки Ви: Донецк, зона АТО
Дописи: 19.780
сказав Дякую: 5.789
сказали Дякую 17.707 раз(и) в 6.926 повідомленні

21.05.2011, 19:36
Рейтинг:
(3 голосов - 4,67 средняя оценка)
Начало данной темы положено здесь
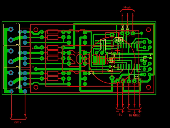
Аквариумный контроллер предназначен для точного измерения и поддержания заданной температуры аквариумной воды, а также для ступенчатого включения и выключения света, либо других нагрузок до 300 Вт.
Аквариумный контроллер оснащён микропроцессором PIC16F628A.
Экран:
- жидкокристаллический (2х8);
- подсветка экрана.
Две кнопки для настройки меню.
Часы реального времени DS1307.
Батарейка для непрерывного хода часов.
Энергонезависимая память данных.
Три выхода на 220 В (BT136-800E.127).
V 1.04:
Один выход на термостат.
Два выхода на таймер.
Четыре независимо настраиваемых таймера. По два таймера на каждый выход.
V 1.06:
Три выхода на таймер.
Шесть независимо настраиваемых таймеров. По два таймера на каждый выход.
Таймеры. Настройка включение и выключение в заданное время. Дискретность 15 мин.
Цифровой датчик температуры DS18B20:
- длина провода 1.30 м;
- гистерезис ± 0.2ºC (задержка между включением и выключением);
- цена деления 0.1ºC;
- погрешность ± 0.5ºC.
...................
Мне показалось, что контроллер, выставленный на продажу, вполне можно миниатюризировать и в дальнейшем использовать как самостоятельный модуль для встраивания в крышки и т.п.
Как ни крути, но при себестоимости такой игрушки до 200 грн это гораздо выгоднее, чем покупать три таймера по 200 грн 
Посидев немного над самой схемой, заменив все заменяемые элементы на SMD получил такую конструкцию (см. вложения).
Габариты платы вместе с силовой частью чуть больше габаритов дисплея (32х72 мм).
С удовольствием выслушаю все замечания, если их реально можно учесть. Также прошу по возможности проверить разводку платы.
.............................
Дальнейшие телодвижения (заказ плат и т.д.) возможны только в том случае, если автор оригинала поделиться прошивкой (или исходниками, что конечно лучше, т.к. на форуме есть специалисты по программированию PIC-контроллеров).
............................
ВНИМАНИЕ !!! Плата не тестировалась !!!
............................
Заказ на платы:
pdv1965 - 5
Daimos - 3
alexv3 - 3
alibom - 3
orthos - 2
Sokol_And - 5
41292 - 2
velotronik - 5
camsvar - 5
valentin - 5
alexdave - 3
Виталий - 2
kvn79 - 5
mact - 2
____________
Итого: 50
Мініатюри долучень
Долучені файли
__________________
[I][B][COLOR=blue]С уважением, Сергей Таранченко[/COLOR][/B][/I]
Востаннє редагував Starcomputer: 02.07.2011 о 09:32..
|
|
Переглядів: 312316
|
|
Ці 34 користувач(ів) сказали Дякую Starcomputer за це повідомлення:
|
41292 (21.05.2011), adel-dream (10.11.2011), alexv3 (31.05.2011), alibom (21.05.2011), Badyoruy (08.09.2011), BAYKAL (07.06.2011), Bonsh (22.05.2011), chack (28.05.2011), cj_zzz (06.04.2012), Daimos (06.07.2011), DIDJULES (16.04.2013), Dima_Migay (20.07.2012), doctor (30.05.2011), evrorub (30.05.2011), fail99 (22.07.2011), Kola1970 (27.02.2013), N_A_N (01.06.2011), pdv1965 (30.05.2011), pr_pavel (20.03.2014), Rybka (18.07.2012), safin395 (20.10.2013), sergeynim (30.05.2011), Smile8 (30.05.2011), Sokol_And (27.05.2011), sv46 (11.05.2013), valentin (22.05.2011), velotronik (22.08.2011), VKabanov (27.05.2011), Zen (30.12.2011), _Vadim (09.06.2011), Гавриил (28.11.2011), Игорь-1 (12.11.2014), Панк172 (26.08.2011), Серёга (Сумы) (14.07.2011) |
25.06.2011, 15:52
|
#151
|
|
Живу я тут
Реєстрація: 17.09.2004
Звідки Ви: Киев, Троещина
Дописи: 14.486
сказав Дякую: 4.642
сказали Дякую 8.508 раз(и) в 4.382 повідомленні
|
Re: Мини акваконтроллер ===www.aquaforum.ua===
Цитата:
Допис від Starcomputer
Туплю наверно, но схем не нашел 
|
Эт точно.
Недели две давал тебе ссылку.
http://easyelectronics.ru/proektirov...e-pickit2.html
__________________
Страна не ублюдков и не воров.
__________________  
|
|
|
|
cказали "Дякую" Sem за цей допис:
|
|
25.06.2011, 16:03
|
#152
|
|
Бан за нарушения
Реєстрація: 06.11.2007
Звідки Ви: Донецк, зона АТО
Дописи: 19.780
сказав Дякую: 5.789
сказали Дякую 17.707 раз(и) в 6.926 повідомленні
|
Re: Мини акваконтроллер ===www.aquaforum.ua===
Цитата:
Допис від Sem
Недели две давал тебе ссылку.
|
Ага, было дело 
Ленивый я - ужасть 
__________________
[I][B][COLOR=blue]С уважением, Сергей Таранченко[/COLOR][/B][/I]
|
|
|
25.06.2011, 20:04
|
#153
|
|
Бан за нарушения
Реєстрація: 06.11.2007
Звідки Ви: Донецк, зона АТО
Дописи: 19.780
сказав Дякую: 5.789
сказали Дякую 17.707 раз(и) в 6.926 повідомленні
|
Re: Мини акваконтроллер ===www.aquaforum.ua===
Коллеги, при указании адреса, указывайте свой телефон и удобный Вам склад Новой почты.
http://novaposhta.ua/
__________________
[I][B][COLOR=blue]С уважением, Сергей Таранченко[/COLOR][/B][/I]
|
|
|
26.06.2011, 23:16
|
#154
|
|
Запорожский клуб аквариумистов
Реєстрація: 23.04.2011
Звідки Ви: Запорожье
Дописи: 421
сказав Дякую: 244
сказали Дякую 162 раз(и) в 92 повідомленні
|
Re: Мини акваконтроллер ===www.aquaforum.ua===
Здравствуйте! А платы еще есть? мне бы одну, так сказать для себя 
__________________
Не бывает атеистов в окопах под огнем...
|
|
|
27.06.2011, 20:14
|
#155
|
|
Придивляюся
Реєстрація: 04.09.2009
Звідки Ви: Москва
Дописи: 85
сказав Дякую: 16
сказали Дякую 32 раз(и) в 21 повідомленні
|
Re: Мини акваконтроллер ===www.aquaforum.ua===
Нашёл на робозоне http://robozone.su/2010/04/08/pechat...a-pickit2.html ещё вариант PICkit2 программатора под стандартный корпус GAINTA G401 и мини-юсб разъём, если разъём поставить стандартный USBB-1J, то корпус надо брать чуть потолще GAINTA G403, можно сделать под себя и опер менее дорогой использовать, благо, что ребята в спринте развели, только земляной полигон надо стандартно сделать.
|
|
|
28.06.2011, 13:21
|
#156
|
|
Живу я тут
Реєстрація: 13.07.2009
Звідки Ви: Украина Черновцы
Дописи: 327
сказав Дякую: 16
сказали Дякую 104 раз(и) в 68 повідомленні
|
Re: Мини акваконтроллер ===www.aquaforum.ua===
Доброго дня
А чем этот плох?
http://www.kosmodrom.com.ua/el.php?name=NM9215
Дёшево, програмное есть, самому слепить на макетке можно, если денег жалко.
Там деталюшек, тьфу.
|
|
|
28.06.2011, 14:44
|
#157
|
|
Придивляюся
Реєстрація: 04.09.2009
Звідки Ви: Москва
Дописи: 85
сказав Дякую: 16
сказали Дякую 32 раз(и) в 21 повідомленні
|
Re: Мини акваконтроллер ===www.aquaforum.ua===
Цитата:
Допис від ArturS
|
Так это стандартный понипрог, к нему нужны адаптеры под АВР( http://www.chipdip.ru/product/nm9216-1.aspx) и РИК( http://www.chipdip.ru/product/nm9216-2.aspx), для ПИКов нужно дополнительное питание, так лучше сразу сделать нормальные программаторы, если в спринте надо, то могу выложить, около 4мег, давно-давно собирал, был моим стартовым.
Под АВР собрал прог STK500v2 by Petka, что-бы виделся компилятором, под ПИК планирую полноценный клон PICkit2, что-бы иметь возможность записывать низковольтные контроллеры, память ставить не буду.
Востаннє редагував sergeynim: 28.06.2011 о 19:11..
|
|
|
28.06.2011, 22:20
|
#158
|
|
Придивляюся
Реєстрація: 06.07.2010
Звідки Ви: Белогородка
Дописи: 60
сказав Дякую: 3
сказали Дякую 24 раз(и) в 17 повідомленні
|
Re: Мини акваконтроллер ===www.aquaforum.ua===
Запаял плату, не хватает только нескольких деталей. Процессора не было в нужном корпусе, пришлось загибать ножки и припаивать феном.

__________________ 
|
|
|
|
Ці 2 користувач(ів) сказали Дякую olegcsa за це повідомлення:
|
|
29.06.2011, 00:51
|
#159
|
|
Живу я тут. Мохоманьяк
Реєстрація: 12.03.2009
Звідки Ви: Житомир
Дописи: 3.663
сказав Дякую: 907
сказали Дякую 1.116 раз(и) в 764 повідомленні
|
Re: Мини акваконтроллер ===www.aquaforum.ua===
sergeynim, можете свой вариант STK500v2 by Petka скинуть в ЛС? Спасибо.
__________________ 
|
|
|
29.06.2011, 10:14
|
#160
|
|
Живу я тут
Реєстрація: 13.07.2009
Звідки Ви: Украина Черновцы
Дописи: 327
сказав Дякую: 16
сказали Дякую 104 раз(и) в 68 повідомленні
|
Re: Мини акваконтроллер ===www.aquaforum.ua===
|
|
|
29.06.2011, 10:14
|
#161
|
|
Бан за нарушения
Реєстрація: 06.11.2007
Звідки Ви: Донецк, зона АТО
Дописи: 19.780
сказав Дякую: 5.789
сказали Дякую 17.707 раз(и) в 6.926 повідомленні
|
Re: Мини акваконтроллер ===www.aquaforum.ua===
olegcsa, симисторы касаются друг-друга, может закоротить.
Я запаивал не обрезая выводов с поворотом корпуса на 45 грд. На выводы одевал кембрик.
Если нагрузка большая, то симисторы нужно вынести на радиаторы. Можно на один, но тогда поменять местами 1-й и 2-й выводы.
__________________
[I][B][COLOR=blue]С уважением, Сергей Таранченко[/COLOR][/B][/I]
|
|
|
29.06.2011, 10:19
|
#162
|
|
Бан за нарушения
Реєстрація: 06.11.2007
Звідки Ви: Донецк, зона АТО
Дописи: 19.780
сказав Дякую: 5.789
сказали Дякую 17.707 раз(и) в 6.926 повідомленні
|
Re: Мини акваконтроллер ===www.aquaforum.ua===
Цитата:
Допис від ArturS
А вот и Пикит
|
PicIt нет смысла собирать если не занимаешься постоянно прошивкой пиков.
Да и чтобы его собрать нужно прошить его собственный пик 
Я уже почти развел плату для PIC-EXPRESS. Получается одностороння плата с двумя перемычками. Для меня самое то 
И детали там самые простые.
__________________
[I][B][COLOR=blue]С уважением, Сергей Таранченко[/COLOR][/B][/I]
|
|
|
29.06.2011, 10:45
|
#163
|
|
Живу я тут
Реєстрація: 03.11.2010
Звідки Ви: Мариуполь
Дописи: 368
сказав Дякую: 10
сказали Дякую 140 раз(и) в 88 повідомленні
|
Re: Мини акваконтроллер ===www.aquaforum.ua===
Счет оплатил, в личку отписался. Спасибо.
|
|
|
|
cказали "Дякую" pdv1965 за цей допис:
|
|
29.06.2011, 10:53
|
#164
|
|
Бан за нарушения
Реєстрація: 06.11.2007
Звідки Ви: Донецк, зона АТО
Дописи: 19.780
сказав Дякую: 5.789
сказали Дякую 17.707 раз(и) в 6.926 повідомленні
|
Re: Мини акваконтроллер ===www.aquaforum.ua===
Цитата:
Допис від olegcsa
Процессора не было в нужном корпусе
|
Это мой брак. Их и в реале нет в таких корпусах  . Хорошо хоть что подогнув лапки можно запаять.
__________________
[I][B][COLOR=blue]С уважением, Сергей Таранченко[/COLOR][/B][/I]
|
|
|
29.06.2011, 10:58
|
#165
|
|
Живу я тут. Мохоманьяк
Реєстрація: 12.03.2009
Звідки Ви: Житомир
Дописи: 3.663
сказав Дякую: 907
сказали Дякую 1.116 раз(и) в 764 повідомленні
|
Re: Мини акваконтроллер ===www.aquaforum.ua===
Starcomputer, Оплачено только что 40 грн. через Приват24. Детали в ЛС. 
__________________ 
|
|
|
|
cказали "Дякую" kvn79 за цей допис:
|
|
 |
|
|
Тут присутні: 1 (учасників - 0 , гостей - 1)
|
|
|
Ваші права у розділі
|
Ви не можете створювати теми
Ви не можете писати дописи
Ви не можете долучати файли
Ви не можете редагувати дописи
HTML код Вимк.
|
|
|
Часовий пояс GMT +3. Поточний час: 13:33.
|