На головну сторінку Аквафорум
На головну сторінку




Назад   Аквафорум - форум акваріумістів та тераріумістів > Акваріум та обладнання > "Самоделкин" > Аквариумная автоматика
Аукцион Реєстрація ЧаПи Учасники Календар Нинішні дописи

Примітки

 
 
Параметри теми Параметри перегляду
Prev Попередній допис   Наступний допис Next
Старий 23.12.2019, 22:11   #1
Простой суточный таймер на 5 каналов
 
Аватар для Фил72
Придивляюся

Реєстрація: 31.10.2019
Звідки Ви: Кривой Рог
Дописи: 5
 

сказав Дякую: 0
сказали Дякую 5 раз(и) в 2 повідомленні
Фил72 Фил72 поза форумом 23.12.2019, 22:11
Рейтинг: ()

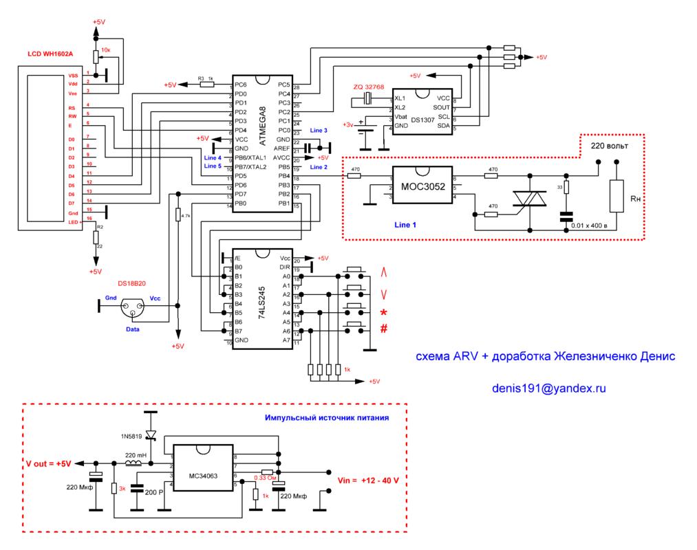
Доброго времени.Предлагаю Вашему вниманию простой суточный таймер на 5 каналов с дискретностью 9 событий в сутки по каждому каналу.Мин интервал 1 мин.+термостат.Сборка проста.за счет использования готового блока часов реального времени не обнаружено отклонений в работе часов.Плата без ошибок.работает без плясок с бубном.Фьюзы выставлять не нужно(если контроллер новый)Залили программу и все.Платы выполнены в спринт лаут.

Мініатюри долучень
Щоб збільшити малюнок, клацніть по ньому
Назва:  суточный таймер схема.jpg
Переглядів: 520
Розмір:  81,2 КБ
ID:	667204   Щоб збільшити малюнок, клацніть по ньому
Назва:  IMG_20191216_185929.jpg
Переглядів: 454
Розмір:  668,8 КБ
ID:	667206   Щоб збільшити малюнок, клацніть по ньому
Назва:  IMG_20191218_205608.jpg
Переглядів: 405
Розмір:  559,5 КБ
ID:	667207   Щоб збільшити малюнок, клацніть по ньому
Назва:  IMG_20191218_205624.jpg
Переглядів: 440
Розмір:  648,8 КБ
ID:	667208   Щоб збільшити малюнок, клацніть по ньому
Назва:  IMG_20191218_205642.jpg
Переглядів: 424
Розмір:  663,8 КБ
ID:	667209  


Долучені файли
Тип файлу: rar дисплей.rar (10,1 КБ, 338 переглядів)
Тип файлу: rar опторазвязка.rar (15,3 КБ, 400 переглядів)
Тип файлу: rar таймер с модулем часов.rar (40,6 КБ, 347 переглядів)
Тип файлу: rar timer.rar (6,5 КБ, 366 переглядів)


Востаннє редагував Фил72: 24.12.2019 о 14:11..
Переглядів: 10315
Відповісти з цитуванням
Ці 3 користувач(ів) сказали Дякую Фил72 за це повідомлення:
Floyd (23.12.2019), Sem (26.12.2019), Tiratore.d (23.12.2019)


Share/Bookmark

 


Тут присутні: 1 (учасників - 0 , гостей - 1)
 

Ваші права у розділі
Ви не можете створювати теми
Ви не можете писати дописи
Ви не можете долучати файли
Ви не можете редагувати дописи

BB-код є Увімк.
Усмішки Увімк.
[IMG] код Увімк.
HTML код Вимк.

Швидкий перехід


Часовий пояс GMT +3. Поточний час: 11:49.


vBulletin 3.8.7 ; Copyright © 2000-2026 Jelsoft Enterprises Limited
Переклад: © Віталій Стопчанський, 2004-2010
(с)Бешлега Олександр Анатолійович, 2002-2025. Використання матеріалів сайту без посилання на джерело заборонено.
Дякуємо за ліцензійну версію форума компанію Барбус, представника торгової марки Sera в Україні.


no new posts