На головну сторінку Аквафорум
На головну сторінку




Назад   Аквафорум - форум акваріумістів та тераріумістів > Акваріум та обладнання > Освещение > МГ освещение
Аукцион Реєстрація ЧаПи Учасники Календар Нинішні дописи

Примітки

МГ освещение Вопросы по МГ освещению.

Відповідь
 
Параметри теми Параметри перегляду
Старий 05.09.2006, 13:44   #1
Живу я тут
  
 
Аватар для Nox
 
Реєстрація: 03.04.2004
Звідки Ви: Энергодар Запорожская АЭС
Дописи: 1.314
сказав Дякую: 496
сказали Дякую 1.208 раз(и) в 415 повідомленні
Надіслати повідомлення для Nox на ICQ
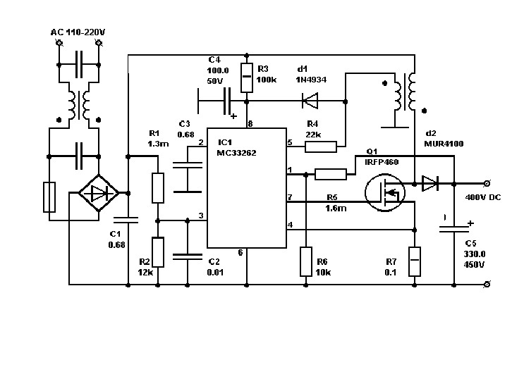
ЭПРА для МГ ===www.aquaforum.ua===

Перерыл много информации на разных форумах.
Предлагаю Вашему вниманию эл. балласт для МГ
Цитата:
"Схема 1 представляет собой корректор коэффициента мощности (PFC) и стабилизатор постоянного напряжения (400v) от которого питается driver (балласт), производитель микрухи MC33262/34262 обещает надежную работу при входном напряж. от 90 до 270 в, я не проверял, но от 150 в он работает точно. Рекомендую его использовать особенно тем, у кого нестабильное напр. в сети (гаражи, дачи и тд), если влом возиться и начхать на коэффициент мощности, можно выкинуть его, оставив тока выпрямитель и кондер С5
Cхема 2 есть собственно балласт и зажигалка.
Далее, здесь лежит пдф на мс33262 там есть 3 типовые схемы включения, подходят
2 последние (в зависимости от мощности лампы), там же есть и чертеж
печатной платы. У меня все заработало с полпинка и никаких
проблем небыло, при выходной мощности 150вт силовой транзистор,
без радиатора, был слегка теплый. Для транса (схема 3) использовал
сердечник Е42-21 (42-ширина Ш-образной половинки, 21-толщина) из
феррита N27, если такова нет,то должен пойти отечественный чонить
типа 2500НМС Ш20Х15, или другой с соответствующим сечением.
Зазор - 0.5мм
включаем в сеть сначала через лампочку 100вт 220в, и если ничево
не взорвалось и она не горит, то мерием вых. напряжение (400в!!!!!)
далее подключаем небольшую нагрузку (например 2 последователно
соед. лампы от холодильника 220в 15вт) и снова мерием напряж. На
выходе. Если все нормально, то исключаем лампочку 100вт 220в,
нагружаем его по полной и контролируем нагрев полевика, если грееца
то причина скорее всего в насыщении сердечника транса, лечится
увеличением зазора, в разумных пределах, однако индуктивность
не должна сильно отличатся от указанной в пдэфе.
Полевик любой HEXFET POWER MOSFET с N-каналом,напряж
не менее500в и ток не менее 15А до 150вт и 20А свыше, выбрать мона тут
диод MUR4100 меняется на любой ULTRAFAST диод с мах током не
менее 4А и напряж не менее 600в, 1N4934 - любой маломощный
ULTRAFAST. Резисторы R1,R3,R5-на рабочее напряж 500в

Приобрел 250вт дназ, изменил схему зажигалки:
Схема 3
транс T1 я сделал на сердечнике Е55-20 феррит N27 (чо-то вроде Ш17Х20 феррит 2000НМ, лучше 2500НМС) основная обмотка - провод 1.0 витков - где-то 40, тиристорная - 1 виток как можно более толстого провода (я использовал 8-жильный UTP) , зазор 2мм, индуктивность ок. 300 мкГн. расчитать приблизительно мона так:
находим в справочниках рабочее напряжение Uл и ток лампы Iл (приблизительно 150Вт-80 вольт 2А, 250Вт-100В 2.5А),далее находим реактивное сопротивление дросселя R=(Uпит/2-Uл)/Iл, затем расчитываем индуктивность(Fср=30kHz), посчитать мона тут, намотать надо на треть больше расчетной и замерить измерителем.
T2 - колцо 2000нн диаметром 20мм каждая обмотка 20 витков проводом 0.3 (я исползовал 1 витую пару от UTP-шного кабеля).
проверяем зажигалку: для етого отключаем основную обмотку T1 от схемы и меж ее концами делаем искровой промежуток 3мм, откл. верхний конец резистора R1 и подаем на него 400В, откл. R3 и подаем на него и на верхний канец T2 220В из розетки, если искра появилась то все ок, возвращаем все обратно, подавать на силовые транзисторы питание при отключенной нагрузке не стоит, тиристор мона заменить на другой лучше более высоковольтный, необходимость в R2 при этом отпадет.
балласт: перед включением сопротивление R2 надо сделать мин. (F=40kHz) последовательно с лампой включить резюк 0.1 ом (для контроля тока) ,после прогрева лампы увеличиваем сопр.R2 (плавно!) пока потребляемый ток от PFC не достигнет значения соответствующего мощности лампы и смотрим осциллографом напряж. на лампе и добавочном резюке.
транзисторы надо поставить на радиатор ощей площ. не меньше 150 кв.см.
еще надо обязательно приделать защиту, хотябы от перегрева, потому как без лампы у меня силно грелись транз. и если лампа не зажгется, то через пару минут они здохнут."
Мініатюри долучень
Щоб збільшити малюнок, клацніть по ньому
Назва:  ЭПРА.jpg
Переглядів: 1075
Розмір:  42,6 КБ
ID:	859   Щоб збільшити малюнок, клацніть по ньому
Назва:  ЭПРА1.jpg
Переглядів: 1187
Розмір:  35,8 КБ
ID:	860   Щоб збільшити малюнок, клацніть по ньому
Назва:  ЭПРА 2.jpg
Переглядів: 1053
Розмір:  31,2 КБ
ID:	861  
__________________
С УВАЖЕНИЕМ! Виталий. +380507767882; +380975964794


Востаннє редагував Nox: 05.09.2006 о 14:05..
Nox поза форумом   Відповісти з цитуванням
Ці 3 користувач(ів) сказали Дякую Nox за це повідомлення:
doctor (05.09.2006), I 4-rever (05.09.2006), SIV (05.09.2006)
Старий 05.09.2006, 13:45   #2
Активний участник форуму
  
 
Реєстрація: 19.08.2004
Звідки Ви: город Роз и Угля
Дописи: 1.503
сказав Дякую: 222
сказали Дякую 295 раз(и) в 183 повідомленні
Re: ЭПРА для МГ ===www.aquaforum.ua===

Нох а сколько обошлось по деталям в Деньгах И можешь ли ты ее собрать под заказ?

Владимир Гришакин поза форумом   Відповісти з цитуванням
Старий 05.09.2006, 14:06   #3
Живу я тут
  
 
Аватар для Nox
 
Реєстрація: 03.04.2004
Звідки Ви: Энергодар Запорожская АЭС
Дописи: 1.314
сказав Дякую: 496
сказали Дякую 1.208 раз(и) в 415 повідомленні
Надіслати повідомлення для Nox на ICQ
Re: ЭПРА для МГ ===www.aquaforum.ua===

Цитата:
Допис від I 4-rever
Нох а сколько обошлось по деталям в Деньгах И можешь ли ты ее собрать под заказ?
Пока собираюсь сделать, ещё ничего сказать не могу, единственное что, схема рабочая.
__________________
С УВАЖЕНИЕМ! Виталий. +380507767882; +380975964794

Nox поза форумом   Відповісти з цитуванням
Старий 18.10.2006, 15:04   #4
Живу я тут
  
 
Аватар для Сай
 
Реєстрація: 25.07.2006
Звідки Ви: Кривой Рог
Дописи: 264
сказав Дякую: 63
сказали Дякую 148 раз(и) в 71 повідомленні
Надіслати повідомлення для Сай на ICQ
Re: ЭПРА для МГ ===www.aquaforum.ua===

Электронные ПРА QUICKTRONIC© PTU 150 для металло-галогенных ламп


Может кто знает, сколько стоит и где можно приобрести?
__________________
><((((º>

Сай поза форумом   Відповісти з цитуванням
Старий 18.10.2006, 15:09   #5
Активний участник форуму
  
 
Реєстрація: 19.08.2004
Звідки Ви: город Роз и Угля
Дописи: 1.503
сказав Дякую: 222
сказали Дякую 295 раз(и) в 183 повідомленні
Re: ЭПРА для МГ ===www.aquaforum.ua===

Сай вот точно по ней не скажу.
У нас есть ПРА (дросель) немецкий чето около 80 г. Надо уточнить!
Так что с этими не вопрос.

Владимир Гришакин поза форумом   Відповісти з цитуванням
Старий 18.10.2006, 15:12   #6
Активний участник форуму
  
 
Аватар для Nafanaill
 
Реєстрація: 11.01.2005
Звідки Ви: Днепропетровск
Дописи: 1.059
сказав Дякую: 74
сказали Дякую 246 раз(и) в 172 повідомленні
Надіслати повідомлення для Nafanaill на ICQ
Re: ЭПРА для МГ ===www.aquaforum.ua===

http://mtb.net.ua/
http://72.14.221.104/search?q=cache:...a&ct=clnk&cd=1
PTU 150/ 230-240 N2 572,31грн

Nafanaill поза форумом   Відповісти з цитуванням
Старий 18.10.2006, 15:15   #7
Активний участник форуму
  
 
Реєстрація: 19.08.2004
Звідки Ви: город Роз и Угля
Дописи: 1.503
сказав Дякую: 222
сказали Дякую 295 раз(и) в 183 повідомленні
Re: ЭПРА для МГ ===www.aquaforum.ua===

Да за такие деньги Две МГ можно поставить по 150))))

Владимир Гришакин поза форумом   Відповісти з цитуванням
Старий 18.10.2006, 15:25   #8
Активний участник форуму
  
 
Аватар для Nafanaill
 
Реєстрація: 11.01.2005
Звідки Ви: Днепропетровск
Дописи: 1.059
сказав Дякую: 74
сказали Дякую 246 раз(и) в 172 повідомленні
Надіслати повідомлення для Nafanaill на ICQ
Re: ЭПРА для МГ ===www.aquaforum.ua===

Дык и у ЛЛ тоже соотношение цены дросселя и ЭПРА.

Nafanaill поза форумом   Відповісти з цитуванням
Старий 18.10.2006, 15:51   #9
Активний участник форуму
  
 
Аватар для Nafanaill
 
Реєстрація: 11.01.2005
Звідки Ви: Днепропетровск
Дописи: 1.059
сказав Дякую: 74
сказали Дякую 246 раз(и) в 172 повідомленні
Надіслати повідомлення для Nafanaill на ICQ
Re: ЭПРА для МГ ===www.aquaforum.ua===

Вопрос. А зачем для МГ ЭПРА? Только для увеличения экономичности?
Или срок службы как и в случае с ЛЛ возрастает? И на сколько?

Nafanaill поза форумом   Відповісти з цитуванням
Старий 18.10.2006, 16:06   #10
Живу я тут
  
 
Аватар для Сай
 
Реєстрація: 25.07.2006
Звідки Ви: Кривой Рог
Дописи: 264
сказав Дякую: 63
сказали Дякую 148 раз(и) в 71 повідомленні
Надіслати повідомлення для Сай на ICQ
Re: ЭПРА для МГ ===www.aquaforum.ua===

Компактность. Но не думал, что такая "кусачая" цена.
__________________
><((((º>

Сай поза форумом   Відповісти з цитуванням
Старий 08.11.2006, 09:19   #11
Активний участник форуму
  
 
Аватар для Ajar
 
Реєстрація: 31.03.2006
Звідки Ви: Киев, Оболонь
Дописи: 353
сказав Дякую: 101
сказали Дякую 101 раз(и) в 77 повідомленні
Надіслати повідомлення для Ajar на ICQ
Re: ЭПРА для МГ ===www.aquaforum.ua===

А где взять мс33262 ? Чет нету их по Киеву ....

Ajar поза форумом   Відповісти з цитуванням
Старий 08.11.2006, 12:22   #12
Живу я тут
  
 
Аватар для Skif
 
Реєстрація: 07.03.2006
Звідки Ви: Киев, Куренёвка
Дописи: 1.604
сказав Дякую: 538
сказали Дякую 1.169 раз(и) в 624 повідомленні
Надіслати повідомлення для Skif на ICQ
Re: ЭПРА для МГ ===www.aquaforum.ua===

смотрели только на рынках?
А по и-нету? Например
http://symmetron.com.ua/shop/store?query=mc3326&cat_id=
и у http://www.3tek.com.ua тоже вроде есть, но там надо зарегистироваться для доступа к поисковику деталей. Наверное по телефону можно будет договориться.

Skif поза форумом   Відповісти з цитуванням
Старий 08.11.2006, 13:39   #13
Активний участник форуму
  
 
Аватар для Ajar
 
Реєстрація: 31.03.2006
Звідки Ви: Киев, Оболонь
Дописи: 353
сказав Дякую: 101
сказали Дякую 101 раз(и) в 77 повідомленні
Надіслати повідомлення для Ajar на ICQ
Re: ЭПРА для МГ ===www.aquaforum.ua===

Кто-то планирует еще делать ЭПРА ?

Ajar поза форумом   Відповісти з цитуванням
Старий 08.11.2006, 13:42   #14
Живу я тут
  
 
Аватар для Nox
 
Реєстрація: 03.04.2004
Звідки Ви: Энергодар Запорожская АЭС
Дописи: 1.314
сказав Дякую: 496
сказали Дякую 1.208 раз(и) в 415 повідомленні
Надіслати повідомлення для Nox на ICQ
Re: ЭПРА для МГ ===www.aquaforum.ua===

Цитата:
Кто-то планирует еще делать ЭПРА ?
Достал микросхемку?
__________________
С УВАЖЕНИЕМ! Виталий. +380507767882; +380975964794

Nox поза форумом   Відповісти з цитуванням
Старий 08.11.2006, 13:58   #15
Активний участник форуму
  
 
Аватар для Ajar
 
Реєстрація: 31.03.2006
Звідки Ви: Киев, Оболонь
Дописи: 353
сказав Дякую: 101
сказали Дякую 101 раз(и) в 77 повідомленні
Надіслати повідомлення для Ajar на ICQ
Re: ЭПРА для МГ ===www.aquaforum.ua===

Не пока в планах , знакомый сказал что в кол-ве 1 штуке их везти из-за бугра никто не будет , разве что 10...100 шт ... Пока узнаю что почем и где брать ...

Ajar поза форумом   Відповісти з цитуванням


Share/Bookmark

Відповідь


Тут присутні: 1 (учасників - 0 , гостей - 1)
 

Ваші права у розділі
Ви не можете створювати теми
Ви не можете писати дописи
Ви не можете долучати файли
Ви не можете редагувати дописи

BB-код є Увімк.
Усмішки Увімк.
[IMG] код Увімк.
HTML код Вимк.

Швидкий перехід


Часовий пояс GMT +3. Поточний час: 20:15.


vBulletin 3.8.7 ; Copyright © 2000-2026 Jelsoft Enterprises Limited
Переклад: © Віталій Стопчанський, 2004-2010
(с)Бешлега Олександр Анатолійович, 2002-2025. Використання матеріалів сайту без посилання на джерело заборонено.
Дякуємо за ліцензійну версію форума компанію Барбус, представника торгової марки Sera в Україні.


no new posts