Начало данной темы положено
здесь
Аквариумный контроллер предназначен для точного измерения и поддержания заданной температуры аквариумной воды, а также для ступенчатого включения и выключения света, либо других нагрузок до 300 Вт.
Аквариумный контроллер оснащён микропроцессором PIC16F628A.
Экран:
- жидкокристаллический (2х8);
- подсветка экрана.
Две кнопки для настройки меню.
Часы реального времени DS1307.
Батарейка для непрерывного хода часов.
Энергонезависимая память данных.
Три выхода на 220 В (BT136-800E.127).
V 1.04:
Один выход на термостат.
Два выхода на таймер.
Четыре независимо настраиваемых таймера. По два таймера на каждый выход.
V 1.06:
Три выхода на таймер.
Шесть независимо настраиваемых таймеров. По два таймера на каждый выход.
Таймеры. Настройка включение и выключение в заданное время. Дискретность 15 мин.
Цифровой датчик температуры DS18B20:
- длина провода 1.30 м;
- гистерезис ± 0.2ºC (задержка между включением и выключением);
- цена деления 0.1ºC;
- погрешность ± 0.5ºC.
...................
Мне показалось, что контроллер, выставленный на продажу, вполне можно миниатюризировать и в дальнейшем использовать как самостоятельный модуль для встраивания в крышки и т.п.
Как ни крути, но при себестоимости такой игрушки до 200 грн это гораздо выгоднее, чем покупать три таймера по 200 грн

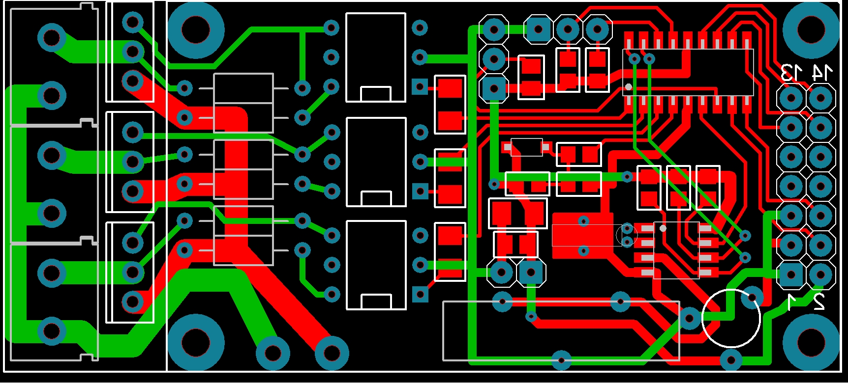
Посидев немного над самой схемой, заменив все заменяемые элементы на SMD получил такую конструкцию (см. вложения).
Габариты платы вместе с силовой частью чуть больше габаритов дисплея (32х72 мм).
С удовольствием выслушаю все замечания, если их реально можно учесть. Также прошу по возможности проверить разводку платы.
.............................
Дальнейшие телодвижения (заказ плат и т.д.) возможны только в том случае, если автор оригинала поделиться прошивкой (или исходниками, что конечно лучше, т.к. на форуме есть специалисты по программированию PIC-контроллеров).
............................
ВНИМАНИЕ !!! Плата не тестировалась !!!
............................
Заказ на платы:
pdv1965 - 5
Daimos - 3
alexv3 - 3
alibom - 3
orthos - 2
Sokol_And - 5
41292 - 2
velotronik - 5
camsvar - 5
valentin - 5
alexdave - 3
Виталий - 2
kvn79 - 5
mact - 2
____________
Итого: 50