 |
|
14.03.2009, 01:01
|
|
|
Изготовление акваконтроллера
Бан за нарушения
Реєстрація: 06.11.2007
Звідки Ви: Донецк, зона АТО
Дописи: 19.780
сказав Дякую: 5.789
сказали Дякую 17.707 раз(и) в 6.926 повідомленні

14.03.2009, 01:01
Рейтинг:
(28 голосов - 4,64 средняя оценка)
Данная тема является прямым продолжением темы Разработка акваконтроллера, созданной AlexThunder, за что ему огромное спасибо 
На данный момент разработка в целом закончена и благодарен всем, кто принимал участие в обсуждении и реализации проекта
С помощью Chack'а были заказаны и изготовлены печатные платы
 
И сейчас начнется наверно самый интересный этап - сборка и настройка
Схема, плата, прошивка находятся в архиве во вложении.
ИСХОДНИКОВ ПРОГРАММЫ НЕТ !!! ПРОШИВКУ ИЗМЕНИТЬ НЕЛЬЗЯ !!!
Необходимое программное обеспечение:
Схема - sPlan 6.0 (для версии 3 - 7.0)
Плата - Slayout 5.0 / 6.0
Внимание !!! В процессе сборки и наладки в схему могут быть внесены изменения ! Следите за обновлением архива !!!
...........
New_controller-2V1 - плата с косметическими правками и обозначением элементов.
Контроллер-V.3 - улучшенный вариант (симисторы в одну линию, питание +12V, два диммера, USB на борту, 4 усилителя, отдельный разъем для клавиатуры).
Version 3.1 SMD - версия 3 для СМД элементов.
Плата1V5smd - многоплатная версия от "Пупс" (контроллер + силовая часть + клавиатура + усилители + кулер для силовой части).
Контроллер V3 DIP - все нужное для сборки версии 3.0 DIP.
Firmware.rar - прошивки от Володя_Череп для нормальной работы с USB на ATTiny2313.
Прошивки.rar - архив прошивок:
ATmega_32 - стандартная прошивка
Atmega_32_EE - прошивка EEPROM
ATmega_32_9600 - скорость UART 9600
ATmega_32_PWM_244Hz - использование ШИМ для управления драйверами. Вход PWM LDD подключается непосредственно к выводу 13 или 14 ATmega.
Программирование fuse-битов:
При прошивке микроконтроллеров необходимо запрограммировать (записать 0) следующие fuse-биты:
- для ATmega32 - BOOTSZ0, BOOTSZ1, SPIEN
- для ATtiny2313 - CKSEL0, SUT0, BODLEVEL1, WDTON, SPIEN
- для ATtiny13 - SPIEN, CKDIV8, SUT0, CKSEL0 (данная микросхема используется для схемы регулировки венилятора)
Все остальные fuse-биты должны быть незапрограммированы (равны 1).
Uniprof:
Fuse-бит будет запрограммирован, если убрать галочку в соответствующем поле.
Fuse-бит будет незапрограммирован, если поставить галочку в соответствующем поле.
CodeVisionAVR:
Fuse-бит будет запрограммирован, если поставить галочку в соответствующем поле.
Fuse-бит будет незапрограммирован, если убрать галочку в соответствующем поле.
AVRDUDE:
ATmega: -U lfuse:w:0xff:m -U hfuse:w:0xd9:m
ATtiny2313: -U lfuse:w:0xee:m -U hfuse:w:0xcb:m -U efuse:w:0xff:m
ATtiny13: -U lfuse:w:0x6a:m -U hfuse:w:0xff:m
Мініатюри долучень
Долучені файли
 |
Контроллер.rar (423,9 КБ, 20059 переглядів) |
 |
AquaControl.rar (3,48 МБ, 19602 переглядів) |
 |
New_controller-2V1.rar (59,8 КБ, 16285 переглядів) |
 |
PL2303-USB.rar (2,03 МБ, 14086 переглядів) |
 |
Новый контроллер-3.rar (43,5 КБ, 15119 переглядів) |
 |
Плата для WH2004A.rar (278,0 КБ, 14395 переглядів) |
 |
USB.rar (219,9 КБ, 13975 переглядів) |
 |
Контроллер-V.3.zip (86,5 КБ, 15862 переглядів) |
 |
Version 3.1 SMD.zip (158,5 КБ, 15794 переглядів) |
 |
Полезная информация.pdf (306,9 КБ, 21877 переглядів) |
 |
Плата1v5smd.rar (165,9 КБ, 13961 переглядів) |
 |
Контроллер V3 DIP.zip (151,0 КБ, 16313 переглядів) |
 |
Firmware.rar (21,6 КБ, 13224 переглядів) |
 |
Aqua Control 2007 HELP.rar (172,4 КБ, 13464 переглядів) |
 |
THelper.rar (57,3 КБ, 12889 переглядів) |
 |
Прошивки.rar (68,0 КБ, 11976 переглядів) |
__________________
[I][B][COLOR=blue]С уважением, Сергей Таранченко[/COLOR][/B][/I]
Востаннє редагував Starcomputer: 19.04.2016 о 12:18..
Причина: Добавлен архив прошивок
|
|
Переглядів: 2312910
|
|
Ці 134 користувач(ів) сказали Дякую Starcomputer за це повідомлення:
|
+Максимус+ (31.08.2012), agorin (18.04.2009), aides (14.08.2013), AkaPain (07.02.2014), Aleksta (15.01.2012), ALEX77 (14.08.2009), AlexThunder (17.02.2010), alexv3 (10.04.2011), Alex_Ts (14.03.2009), Allcoholl (13.12.2009), ANTONENKO (02.04.2012), Antoxa106 (28.04.2013), AquaGomel (14.10.2010), arconas (05.02.2012), arik17 (12.10.2014), Ashatshem (09.02.2011), atom (17.05.2009), Baks (14.03.2009), BearIgor (23.03.2012), BELOUS (06.12.2011), biolog (21.11.2009), BlackAlex (14.03.2009), bmw (29.05.2009), bodom (25.05.2011), bonus78 (15.11.2009), Bosyak (19.01.2011), BpyH (29.01.2010), chack (14.03.2009), Cristal (15.06.2012), DEaD_MOPO3 (28.09.2011), Dimitr (12.02.2010), Dimker (15.06.2012), DiSan (25.12.2013), dolfik (05.01.2011), drv (31.08.2016), dubishe (21.12.2012), Dyshakz (14.02.2017), ersergey (14.04.2012), fylhttd (17.03.2009), gagari1 (13.02.2012), germanovitsh (01.11.2012), GrishaBGA (23.03.2009), Gutsik (17.07.2013), harn (04.07.2011), Heet (05.12.2009), iceSS (19.03.2009), igoritto (24.10.2010), IgorVin (10.02.2010), imac2008 (27.11.2010), iTango (08.08.2011), ivanaxion (31.08.2012), Kent (21.10.2010), kirilo777 (09.03.2012), klimnet (20.08.2012), klinok (05.09.2010), kluyt (17.08.2009), kollega-lg (21.04.2016), Koralove (24.10.2013), KostyaD (04.06.2009), kramar (14.03.2009), kusfu (28.09.2011), kvn79 (14.03.2009), Lexzx (24.03.2010), liss15 (14.10.2009), litlechina (05.05.2022), live steel (26.06.2012), lumen_xp (27.03.2012), LVit (27.11.2009), mact (14.05.2014), Makclaj (27.02.2011), masterross (11.12.2011), Mehannik (12.03.2015), MIhail (17.07.2011), myrko (15.04.2012), nbinc (12.05.2014), Nickname (25.06.2009), Nikolos667 (14.08.2011), Olzhich (18.03.2009), Oppozith (17.12.2012), Pastuh1234 (29.07.2012), pimass (15.03.2012), pulpit (21.11.2009), regiuscz (11.03.2011), rusianGrt (15.02.2010), rustr (20.09.2011), Ryzhii (10.04.2013), S V (10.01.2010), sae74 (15.02.2010), sergey_ln (28.02.2012), serjik2000 (03.07.2009), Sesh (31.05.2009), seva (19.01.2011), Shurhent (02.07.2011), Smile8 (28.09.2010), sobolev (21.09.2011), solvi (14.03.2009), sonokam (08.12.2011), sv46 (12.07.2011), Swen (15.06.2009), TakedaMaru (20.05.2013), telepuzic (22.02.2012), Tihon (04.01.2013), timofey (11.11.2009), Tiratore.d (08.11.2019), tolik_erema (04.03.2011), Ty3uK (22.03.2009), Umnik (13.01.2012), Uselink (10.02.2010), vad1972 (05.05.2010), Viktorrr (22.12.2012), vill (29.09.2010), Vitaha (26.11.2009), VitalyD (03.10.2010), VKabanov (29.04.2009), VladHNet (07.08.2009), VladVP (15.01.2012), _Vadim (11.02.2010), Амфибия (15.05.2009), Вася (14.07.2009), Володя Череп (14.03.2009), дух святой истины (16.03.2009), Ёжик в Тумане (28.02.2011), Зелёный (19.01.2012), Кениец (30.11.2009), Мираж (25.02.2012), Михаил. (14.07.2011), Молекула (04.04.2009), МСВ (19.02.2012), Пупс (20.07.2011), Рудницкий Олександр (18.01.2012), Снегозавр (20.02.2013), Шаманчик (27.10.2009), ЭКСПЕРИМЕНТАТОР (04.04.2009), Юрий Н. (17.08.2010) |
17.06.2012, 18:52
|
#4246
|
|
Придивляюся
Реєстрація: 02.07.2010
Звідки Ви: Николаев
Дописи: 73
сказав Дякую: 42
сказали Дякую 68 раз(и) в 26 повідомленні
|
Re: Изготовление акваконтроллера ===www.aquaforum.ua===
Цитата:
Допис від nikservice
Разбираюсь с такой же проблемой.  Служба Bluetooth действительно остановлена и запустить не получается. Помогает установка BlueSoleil, но после перезагрузки винды всё повторяется. 
Если получится побороть проблему напишите.
|
Вроде поборол на Win7 Ultimate. 
Завтра попробую на Win7 Professional.
1. Запустил Диспетчер устройств.
2. Радиомодули Bluetooth.
3. Generic Bluetooth Radio -> Обновить драйверы
4. Поиск и установка драйверов вручную.
5. Выбрать драйвер из списка уже установленных драйверов.
6. Из списка выбрать Generic Bluetooth Radio
7. нажать "Далее".
Перезагрузить комп.
|
|
|
17.06.2012, 20:39
|
#4247
|
|
Живу я тут
Реєстрація: 28.06.2003
Звідки Ви: Киев
Дописи: 757
сказав Дякую: 831
сказали Дякую 833 раз(и) в 397 повідомленні
|
Re: Изготовление акваконтроллера ===www.aquaforum.ua===
Цитата:
Допис від pimass
И тишина....
|
Хлористый калий (не перепутайте с хлористым кальцием) продается в фирмах, торгующих химреактивами. Попробуйте воспользоваться поиском по словам "химреактивы Винница".
Для приготовления 1 л 3М раствора хлористого калия необходимо взять 223,7 г порошка хлористого калия, растворить его в 800-900 мл дистиллированной воды комнатной температуры, после чего долить еще немного дистиллированной воды, доведя объем раствора до 1 л.
|
|
|
|
Ці 2 користувач(ів) сказали Дякую Володя Череп за це повідомлення:
|
|
18.06.2012, 00:48
|
#4248
|
|
Модератор Винницкого клуба аквариумистов
Реєстрація: 22.05.2009
Звідки Ви: Варшава-Вишенка
Дописи: 12.801
сказав Дякую: 2.464
сказали Дякую 5.200 раз(и) в 3.381 повідомленні
|
Re: Изготовление акваконтроллера ===www.aquaforum.ua===
Володя Череп, Kcl нашел тут, то есть я так понимаю развести раствор и пару часов помочить там электрод, после этого сполоснуть в осмосе и откалибровать заново? Вместо дистиллята осмос использовать можно для приготовления раствора?
__________________
Танцуют звезды и луна © Как там начало?
guns don't kill people, people kill people
[URL="http://www.aquaforum.ua/showthread.php?p=3238854#post3238854"][B][I][SIZE="4"][COLOR="Red"][FONT="Courier New"]Светодиоды Cree XT-E, термокомпаунд, драйвера Mean Well[/FONT][/COLOR][/SIZE][/I][/B][/URL]
__________________  
|
|
|
18.06.2012, 01:18
|
#4249
|
|
Живу я тут
Реєстрація: 28.06.2003
Звідки Ви: Киев
Дописи: 757
сказав Дякую: 831
сказали Дякую 833 раз(и) в 397 повідомленні
|
Re: Изготовление акваконтроллера ===www.aquaforum.ua===
pimass, да, приготовьте 100 мл раствора, подержите в нем электрод, сполосните и откалибруйте. Осмос использовать можно.
|
|
|
|
Ці 2 користувач(ів) сказали Дякую Володя Череп за це повідомлення:
|
|
18.06.2012, 10:51
|
#4250
|
|
Модератор Винницкого клуба аквариумистов
Реєстрація: 22.05.2009
Звідки Ви: Варшава-Вишенка
Дописи: 12.801
сказав Дякую: 2.464
сказали Дякую 5.200 раз(и) в 3.381 повідомленні
|
Re: Изготовление акваконтроллера ===www.aquaforum.ua===
Сижу вот и думаю, помимо грязного электрода, что такую картину может давать7 Может где то наводка на усилок рН идет? Как бы это его экранировать? Кто у себя как делал?
__________________
Танцуют звезды и луна © Как там начало?
guns don't kill people, people kill people
[URL="http://www.aquaforum.ua/showthread.php?p=3238854#post3238854"][B][I][SIZE="4"][COLOR="Red"][FONT="Courier New"]Светодиоды Cree XT-E, термокомпаунд, драйвера Mean Well[/FONT][/COLOR][/SIZE][/I][/B][/URL]
__________________  
|
|
|
18.06.2012, 12:19
|
#4251
|
|
Живу я тут
Реєстрація: 28.06.2003
Звідки Ви: Киев
Дописи: 757
сказав Дякую: 831
сказали Дякую 833 раз(и) в 397 повідомленні
|
Re: Изготовление акваконтроллера ===www.aquaforum.ua===
pimass, наберите в стакан немного аквариумной воды, вытащите электрод из аквариума и погрузите его в стакан. Если показания значительно изменятся, значит есть основания подозревать наводки. В этом случае помогает полистироловый конденсатор 10 nF между 3-м выводом первой микросхемы и землей.
Некоторые форумчане делали вокруг платы усилителя экранирующую коробку из пивной банки. Между коробкой и землей должен быть контакт.
|
|
|
18.06.2012, 12:25
|
#4252
|
|
Модератор Винницкого клуба аквариумистов
Реєстрація: 22.05.2009
Звідки Ви: Варшава-Вишенка
Дописи: 12.801
сказав Дякую: 2.464
сказали Дякую 5.200 раз(и) в 3.381 повідомленні
|
Re: Изготовление акваконтроллера ===www.aquaforum.ua===
Володя Череп, Так вот это удаление и смущает.... Когда электрод калибровал (удаленно от банки) электрод показывал приблизительно правильные показатели (с точностью +-0,5 градуса) от значения калибровочного раствора, предыдущая калибровка около 2 мес. назад. Собственно откуда и мысль о наводке..... При установке в банку стабильно 5,97-5,98рН. Смущает то, что до калибровки все работало корректно, что реально могло изменится при условии того, что состав оборудования не менялся?
Володя, если не сложно можно в jpg обозначит на рисунке платы обозначить конденсатор, ибо на компе, который стоит в квартире, где банка расположена нет чем просмотреть схему, буду премного благодарен. Плата на smd
__________________
Танцуют звезды и луна © Как там начало?
guns don't kill people, people kill people
[URL="http://www.aquaforum.ua/showthread.php?p=3238854#post3238854"][B][I][SIZE="4"][COLOR="Red"][FONT="Courier New"]Светодиоды Cree XT-E, термокомпаунд, драйвера Mean Well[/FONT][/COLOR][/SIZE][/I][/B][/URL]
__________________  
Востаннє редагував pimass: 18.06.2012 о 12:51..
|
|
|
18.06.2012, 13:27
|
#4253
|
|
Живу я тут
Реєстрація: 28.06.2003
Звідки Ви: Киев
Дописи: 757
сказав Дякую: 831
сказали Дякую 833 раз(и) в 397 повідомленні
|
Re: Изготовление акваконтроллера ===www.aquaforum.ua===
Цитата:
Допис від pimass
Смущает то, что до калибровки все работало корректно, что реально могло изменится при условии того, что состав оборудования не менялся?
|
1) использовались плохие буферные растворы
2) при калибровке была допущена ошибка
Какие значения отображает программа Aqua Control 2007 на закладке "Калибровка" в полях "Установленные коэффициенты"?
Цитата:
Допис від pimass
Плата на smd
|
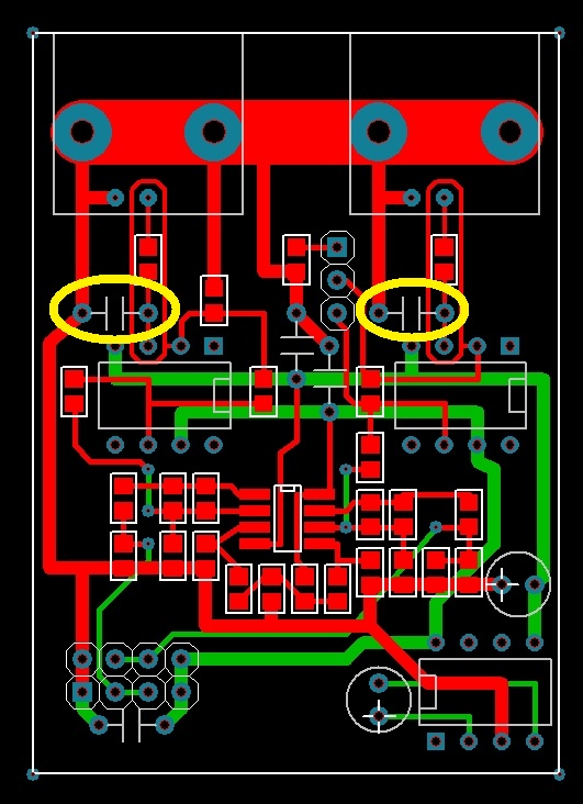
В SMD-варианте платы усилителей эти конденсаторы должны быть. На прилагаемом рисунке они обозначены желтым цветом.
|
|
|
18.06.2012, 13:33
|
#4254
|
|
Модератор Винницкого клуба аквариумистов
Реєстрація: 22.05.2009
Звідки Ви: Варшава-Вишенка
Дописи: 12.801
сказав Дякую: 2.464
сказали Дякую 5.200 раз(и) в 3.381 повідомленні
|
Re: Изготовление акваконтроллера ===www.aquaforum.ua===
Цитата:
Допис від Володя Череп
использовались плохие буферные растворы
|
растворы не менялись, изначально ими электрод и калибровался (не брендовые растворы)
Цитата:
Допис від Володя Череп
при калибровке была допущена ошибка
|
Возможно но каким образом, калибровал сначала 7, потом 4
Цитата:
Допис від Володя Череп
Какие значения отображает программа Aqua Control 2007 на закладке "Калибровка" в полях "Установленные коэффициенты"?
|
Вечером скажу, на вскидку К1 что то около 260-265
Ну да стоят там конденсаторы, значит нужно запхнуть усилок в жестяную коробочку.....
__________________
Танцуют звезды и луна © Как там начало?
guns don't kill people, people kill people
[URL="http://www.aquaforum.ua/showthread.php?p=3238854#post3238854"][B][I][SIZE="4"][COLOR="Red"][FONT="Courier New"]Светодиоды Cree XT-E, термокомпаунд, драйвера Mean Well[/FONT][/COLOR][/SIZE][/I][/B][/URL]
__________________  
Востаннє редагував pimass: 18.06.2012 о 13:50..
|
|
|
18.06.2012, 14:12
|
#4255
|
|
Бан за нарушения
Реєстрація: 06.11.2007
Звідки Ви: Донецк, зона АТО
Дописи: 19.780
сказав Дякую: 5.789
сказали Дякую 17.707 раз(и) в 6.926 повідомленні
|
Re: Изготовление акваконтроллера ===www.aquaforum.ua===
Поставил аккумулятор Panasonic на 600 ма/ч.
Контроллер держал параметры более 15-ти часов. Дальше не проверял - свет дали 
__________________
[I][B][COLOR=blue]С уважением, Сергей Таранченко[/COLOR][/B][/I]
|
|
|
18.06.2012, 14:27
|
#4256
|
|
Придивляюся
Реєстрація: 05.09.2011
Звідки Ви: Кишинев
Дописи: 18
сказав Дякую: 4
сказали Дякую 0 раз(и) в 0 повідомленні
|
Re: Изготовление акваконтроллера ===www.aquaforum.ua===
Цитата:
Допис від Karveliy
Дорогие форумчане! Спешу Вас порадовать! Саша Юсупов, ...
|
Добрый день, а исходники самой программы AquaControl нет ?
|
|
|
18.06.2012, 16:34
|
#4257
|
|
Живу я тут
Реєстрація: 28.06.2003
Звідки Ви: Киев
Дописи: 757
сказав Дякую: 831
сказали Дякую 833 раз(и) в 397 повідомленні
|
Re: Изготовление акваконтроллера ===www.aquaforum.ua===
Цитата:
Допис від pimass
растворы не менялись, изначально ими электрод и калибровался (не брендовые растворы)
|
Когда были приготовлены растворы, как они хранились? Порции растворов, использованные при первой калибровке, выливались в раковину или повторно использовались при второй калибровке?
Цитата:
Допис від pimass
Возможно но каким образом, калибровал сначала 7, потом 4
|
Сейчас не знаю. Предположение можно будет высказать после выяснения коэффициентов.
Цитата:
Допис від pimass
Ну да стоят там конденсаторы, значит нужно запхнуть усилок в жестяную коробочку.....
|
С этим я бы не спешил. Если проблема возникла сразу после калибровки, то, скорей всего, причина в калибровке.
|
|
|
18.06.2012, 16:43
|
#4258
|
|
Модератор Винницкого клуба аквариумистов
Реєстрація: 22.05.2009
Звідки Ви: Варшава-Вишенка
Дописи: 12.801
сказав Дякую: 2.464
сказали Дякую 5.200 раз(и) в 3.381 повідомленні
|
Re: Изготовление акваконтроллера ===www.aquaforum.ua===
Цитата:
Допис від Володя Череп
Когда были приготовлены растворы, как они хранились?
|
Растворы такие 7, 4.
Цитата:
Допис від Володя Череп
или повторно использовались при второй калибровке?
|
Естественно нет.
Растворы хранятся в плотно закупоренной фирменной упаковке при комнатной температуре.
З.Ы. Люди посоветовали проверить наводки от электрооборудования на воду, сегодня прозвоню.
При поэтапном отключении оборудования каких либо кардинальных изменений рН отмечено не было +- 1 сотая
Цитата:
Допис від Володя Череп
Если проблема возникла сразу после калибровки, то, скорей всего, причина в калибровке.
|
да но при калибровке контроллер то читал кислотность жидкостей приблизительно правильно.
Цитата:
Допис від Володя Череп
конденсатор 10 nF
|
Стоят керамические кондеры 10 нф там где и должны стоять.
__________________
Танцуют звезды и луна © Как там начало?
guns don't kill people, people kill people
[URL="http://www.aquaforum.ua/showthread.php?p=3238854#post3238854"][B][I][SIZE="4"][COLOR="Red"][FONT="Courier New"]Светодиоды Cree XT-E, термокомпаунд, драйвера Mean Well[/FONT][/COLOR][/SIZE][/I][/B][/URL]
__________________  
Востаннє редагував pimass: 18.06.2012 о 19:42..
|
|
|
19.06.2012, 16:20
|
#4259
|
|
Живу я тут
Реєстрація: 28.06.2003
Звідки Ви: Киев
Дописи: 757
сказав Дякую: 831
сказали Дякую 833 раз(и) в 397 повідомленні
|
Re: Изготовление акваконтроллера ===www.aquaforum.ua===
pimass, если канал pH не перепутан (их там два), то это нормальные коэффициенты. Подозревать ошибку калибровки нет оснований, на наводки тоже не похоже. Может, и в самом деле вода имеет такой pH, какой показывает контроллер?
|
|
|
19.06.2012, 18:00
|
#4260
|
|
Модератор Винницкого клуба аквариумистов
Реєстрація: 22.05.2009
Звідки Ви: Варшава-Вишенка
Дописи: 12.801
сказав Дякую: 2.464
сказали Дякую 5.200 раз(и) в 3.381 повідомленні
|
Re: Изготовление акваконтроллера ===www.aquaforum.ua===
Володя Череп, Та я бы и поверил, но откуда бы при подмене около 40% от 200 литров рН не двинулся бы вверх, даже при условии осмоса..... ХЗ, я в задумчивости..... Кислить больше как бы и не чему, подложек всяких нету....
__________________
Танцуют звезды и луна © Как там начало?
guns don't kill people, people kill people
[URL="http://www.aquaforum.ua/showthread.php?p=3238854#post3238854"][B][I][SIZE="4"][COLOR="Red"][FONT="Courier New"]Светодиоды Cree XT-E, термокомпаунд, драйвера Mean Well[/FONT][/COLOR][/SIZE][/I][/B][/URL]
__________________  
|
|
|
 |
|
|
Тут присутні: 2 (учасників - 0 , гостей - 2)
|
|
|
Ваші права у розділі
|
Ви не можете створювати теми
Ви не можете писати дописи
Ви не можете долучати файли
Ви не можете редагувати дописи
HTML код Вимк.
|
|
|
Часовий пояс GMT +3. Поточний час: 13:13.
|