На головну сторінку Аквафорум
На головну сторінку




Назад   Аквафорум - форум акваріумістів та тераріумістів > Акваріум та обладнання > "Самоделкин" > Аквариумная автоматика
Аукцион Реєстрація ЧаПи Учасники Календар Нинішні дописи

Примітки

Відповідь
 
Параметри теми Параметри перегляду
Старий 21.05.2011, 19:36  
Мини акваконтроллер
 
Аватар для Starcomputer
Бан за нарушения

Реєстрація: 06.11.2007
Звідки Ви: Донецк, зона АТО
Дописи: 19.780
 

сказав Дякую: 5.789
сказали Дякую 17.707 раз(и) в 6.926 повідомленні
Starcomputer Starcomputer поза форумом 21.05.2011, 19:36
Рейтинг: (3 голосов - 4,67 средняя оценка)

Начало данной темы положено здесь
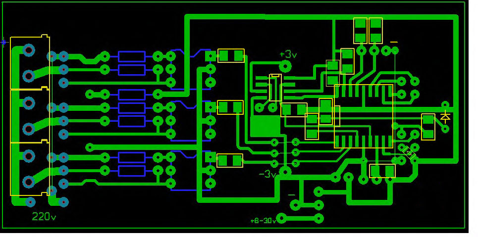
Аквариумный контроллер предназначен для точного измерения и поддержания заданной температуры аквариумной воды, а также для ступенчатого включения и выключения света, либо других нагрузок до 300 Вт.
Аквариумный контроллер оснащён микропроцессором PIC16F628A.
Экран:
- жидкокристаллический (2х8);
- подсветка экрана.
Две кнопки для настройки меню.
Часы реального времени DS1307.
Батарейка для непрерывного хода часов.
Энергонезависимая память данных.
Три выхода на 220 В (BT136-800E.127).
V 1.04:
Один выход на термостат.
Два выхода на таймер.
Четыре независимо настраиваемых таймера. По два таймера на каждый выход.
V 1.06:
Три выхода на таймер.
Шесть независимо настраиваемых таймеров. По два таймера на каждый выход.
Таймеры. Настройка включение и выключение в заданное время. Дискретность 15 мин.
Цифровой датчик температуры DS18B20:
- длина провода 1.30 м;
- гистерезис ± 0.2ºC (задержка между включением и выключением);
- цена деления 0.1ºC;
- погрешность ± 0.5ºC.
...................
Мне показалось, что контроллер, выставленный на продажу, вполне можно миниатюризировать и в дальнейшем использовать как самостоятельный модуль для встраивания в крышки и т.п.
Как ни крути, но при себестоимости такой игрушки до 200 грн это гораздо выгоднее, чем покупать три таймера по 200 грн
Посидев немного над самой схемой, заменив все заменяемые элементы на SMD получил такую конструкцию (см. вложения).
Габариты платы вместе с силовой частью чуть больше габаритов дисплея (32х72 мм).
С удовольствием выслушаю все замечания, если их реально можно учесть. Также прошу по возможности проверить разводку платы.
.............................
Дальнейшие телодвижения (заказ плат и т.д.) возможны только в том случае, если автор оригинала поделиться прошивкой (или исходниками, что конечно лучше, т.к. на форуме есть специалисты по программированию PIC-контроллеров).
............................
ВНИМАНИЕ !!! Плата не тестировалась !!!
............................

Заказ на платы:
pdv1965 - 5
Daimos - 3
alexv3 - 3
alibom - 3
orthos - 2
Sokol_And - 5
41292 - 2
velotronik - 5
camsvar - 5
valentin - 5
alexdave - 3
Виталий - 2
kvn79 - 5
mact - 2
____________
Итого: 50

Мініатюри долучень
Щоб збільшити малюнок, клацніть по ньому
Назва:  Оригинал.jpg
Переглядів: 15796
Розмір:  50,2 КБ
ID:	143878   Щоб збільшити малюнок, клацніть по ньому
Назва:  Плата.jpg
Переглядів: 11895
Розмір:  127,7 КБ
ID:	146466   Щоб збільшити малюнок, клацніть по ньому
Назва:  Схема.jpg
Переглядів: 15370
Розмір:  178,4 КБ
ID:	146468  

Долучені файли
Тип файлу: rar Прошивка.rar (3,5 КБ, 6127 переглядів)
Тип файлу: zip Миниконтроллер.zip (26,4 КБ, 7884 переглядів)
Тип файлу: rar инструкция.rar (6,9 КБ, 6514 переглядів)
Тип файлу: rar Прошивка V 1.0.0 и V 1.1.6.rar (6,9 КБ, 6239 переглядів)

__________________
[I][B][COLOR=blue]С уважением, Сергей Таранченко[/COLOR][/B][/I]

Востаннє редагував Starcomputer: 02.07.2011 о 09:32..
Переглядів: 306267
Відповісти з цитуванням
Ці 34 користувач(ів) сказали Дякую Starcomputer за це повідомлення:
41292 (21.05.2011), adel-dream (10.11.2011), alexv3 (31.05.2011), alibom (21.05.2011), Badyoruy (08.09.2011), BAYKAL (07.06.2011), Bonsh (22.05.2011), chack (28.05.2011), cj_zzz (06.04.2012), Daimos (06.07.2011), DIDJULES (16.04.2013), Dima_Migay (20.07.2012), doctor (30.05.2011), evrorub (30.05.2011), fail99 (22.07.2011), Kola1970 (27.02.2013), N_A_N (01.06.2011), pdv1965 (30.05.2011), pr_pavel (20.03.2014), Rybka (18.07.2012), safin395 (20.10.2013), sergeynim (30.05.2011), Smile8 (30.05.2011), Sokol_And (27.05.2011), sv46 (11.05.2013), valentin (22.05.2011), velotronik (22.08.2011), VKabanov (27.05.2011), Zen (30.12.2011), _Vadim (09.06.2011), Гавриил (28.11.2011), Игорь-1 (12.11.2014), Панк172 (26.08.2011), Серёга (Сумы) (14.07.2011)
Старий 19.07.2012, 01:47   #436
Придивляюся
  
 
Реєстрація: 11.07.2012
Звідки Ви: Луцьк
Дописи: 9
сказав Дякую: 1
сказали Дякую 3 раз(и) в 3 повідомленні
Re: Мини акваконтроллер ===www.aquaforum.ua===

Цитата:
Допис від Морфиус Переглянути допис
Поправте меня если не так там со стабилизатором 78L05 что то
намудрено.
Собирал кто нибудь по этой печатке?
Исправил размещение стабилизатора. И по исправлена заземление кварца ds1307 . Согласно даташит. Сам лично собрал но не могу запустить данный девайс пробывал разные прошивки. На экране 00:00 иногда снизу показывает температуру. на кнопки реагирует есть меню T1, T2,
T3, T4, MODE. И больше не чего нету. Кто может подсказать в чем проблема.
Долучені файли
Тип файлу: rar dip_my.rar (13,9 КБ, 405 переглядів)

Malder2001 поза форумом   Відповісти з цитуванням
Старий 19.07.2012, 13:24   #437
Придивляюся
  
 
Реєстрація: 23.06.2012
Звідки Ви: Смоленск
Дописи: 7
сказав Дякую: 3
сказали Дякую 0 раз(и) в 0 повідомленні
Re: Мини акваконтроллер ===www.aquaforum.ua===

Цитата:
Допис від Malder2001 Переглянути допис
Исправил размещение стабилизатора. И по исправлена заземление кварца ds1307 . Согласно даташит. Сам лично собрал но не могу запустить данный девайс пробывал разные прошивки. На экране 00:00 иногда снизу показывает температуру. на кнопки реагирует есть меню T1, T2,
T3, T4, MODE. И больше не чего нету. Кто может подсказать в чем проблема.
Подпишите если не трудно наименование и номинал деталей на печатке
и фото девайса если можно..

Морфиус поза форумом   Відповісти з цитуванням
Старий 19.07.2012, 17:31   #438
Придивляюся
  
 
Реєстрація: 11.07.2012
Звідки Ви: Луцьк
Дописи: 9
сказав Дякую: 1
сказали Дякую 3 раз(и) в 3 повідомленні
Re: Мини акваконтроллер ===www.aquaforum.ua===

Выкладываю фото девайса а также на плате подписал номиналы.
Мініатюри долучень
Щоб збільшити малюнок, клацніть по ньому
Назва:  19072012296.jpg
Переглядів: 1039
Розмір:  284,0 КБ
ID:	249232   Щоб збільшити малюнок, клацніть по ньому
Назва:  19072012297.jpg
Переглядів: 943
Розмір:  197,5 КБ
ID:	249233   Щоб збільшити малюнок, клацніть по ньому
Назва:  19072012299.jpg
Переглядів: 927
Розмір:  173,4 КБ
ID:	249234   Щоб збільшити малюнок, клацніть по ньому
Назва:  19072012300.jpg
Переглядів: 951
Розмір:  173,4 КБ
ID:	249235   Щоб збільшити малюнок, клацніть по ньому
Назва:  19072012301.jpg
Переглядів: 914
Розмір:  174,2 КБ
ID:	249236  

Щоб збільшити малюнок, клацніть по ньому
Назва:  19072012302.jpg
Переглядів: 913
Розмір:  177,4 КБ
ID:	249237   Щоб збільшити малюнок, клацніть по ньому
Назва:  19072012303.jpg
Переглядів: 957
Розмір:  215,2 КБ
ID:	249238   Щоб збільшити малюнок, клацніть по ньому
Назва:  19072012305.jpg
Переглядів: 980
Розмір:  279,6 КБ
ID:	249239  
Долучені файли
Тип файлу: rar dip_my.rar (18,0 КБ, 401 переглядів)

Malder2001 поза форумом   Відповісти з цитуванням
Старий 19.07.2012, 18:53   #439
Придивляюся
  
 
Реєстрація: 23.06.2012
Звідки Ви: Смоленск
Дописи: 7
сказав Дякую: 3
сказали Дякую 0 раз(и) в 0 повідомленні
Re: Мини акваконтроллер ===www.aquaforum.ua===

Подправил немного печатку pdv1965 из поста #171 так как небыло smd нужного размера спаял при включении греется DS1307 незнаю может что то накосячил кто подскажет?
Мініатюри долучень
Щоб збільшити малюнок, клацніть по ньому
Назва:  2012-07-19_184707.jpg
Переглядів: 974
Розмір:  176,1 КБ
ID:	249252  

Морфиус поза форумом   Відповісти з цитуванням
Старий 19.07.2012, 19:37   #440
Живу я тут
  
 
Аватар для pdv1965
 
Реєстрація: 03.11.2010
Звідки Ви: Мариуполь
Дописи: 368
сказав Дякую: 10
сказали Дякую 140 раз(и) в 88 повідомленні
Re: Мини акваконтроллер ===www.aquaforum.ua===

Морфиус DS1307 питается от 5 вольт, а у Вас на плате написано-3 и+3 вольта итого 6 вольт .Это много.(извиняюсь-это вы батарейку так обозначили)

pdv1965 поза форумом   Відповісти з цитуванням
Старий 19.07.2012, 20:06   #441
Придивляюся
  
 
Реєстрація: 23.06.2012
Звідки Ви: Смоленск
Дописи: 7
сказав Дякую: 3
сказали Дякую 0 раз(и) в 0 повідомленні
Re: Мини акваконтроллер ===www.aquaforum.ua===

Цитата:
Допис від pdv1965 Переглянути допис
Морфиус DS1307 питается от 5 вольт, а у Вас на плате написано-3 и+3 вольта итого 6 вольт .Это много.(извиняюсь-это вы батарейку так обозначили)
+3 и -3 совершенно верно это батарейка если батарейку не подключать тогда не греется
И еще вопрос подойдет дисплей LCD 1602 16 символов 2 строки


Востаннє редагував Морфиус: 19.07.2012 о 20:18..
Морфиус поза форумом   Відповісти з цитуванням
Старий 19.07.2012, 20:30   #442
Живу я тут
  
 
Аватар для pdv1965
 
Реєстрація: 03.11.2010
Звідки Ви: Мариуполь
Дописи: 368
сказав Дякую: 10
сказали Дякую 140 раз(и) в 88 повідомленні
Re: Мини акваконтроллер ===www.aquaforum.ua===

пойдет

pdv1965 поза форумом   Відповісти з цитуванням
cказали "Дякую" pdv1965 за цей допис:
Морфиус (19.07.2012)
Старий 24.07.2012, 18:30   #443
Придивляюся
  
 
Реєстрація: 23.06.2012
Звідки Ви: Смоленск
Дописи: 7
сказав Дякую: 3
сказали Дякую 0 раз(и) в 0 повідомленні
Re: Мини акваконтроллер ===www.aquaforum.ua===

Malder2001 Получился у тебя девайс отпишись в чем была проблема?

Морфиус поза форумом   Відповісти з цитуванням
Старий 26.07.2012, 18:10   #444
Придивляюся
  
 
Реєстрація: 11.07.2012
Звідки Ви: Луцьк
Дописи: 9
сказав Дякую: 1
сказали Дякую 3 раз(и) в 3 повідомленні
Re: Мини акваконтроллер ===www.aquaforum.ua===

Цитата:
Допис від Морфиус Переглянути допис
Malder2001 Получился у тебя девайс отпишись в чем была проблема?
Устройство доделал. Проблема была при запуске часов. Рекомендую заземлить кварц. в новой плате это я уже исправил и установить конденсатор 100n между 6 ногой DS1307 и корпусом. Также на плате есть ошибки. Сейчас я выкладываю уже правильный вариант. 1 ошибка на семисторах неправильно разведено 2 нет резистора подтяжки по на 3 ноге Пика 3 Разводка кварца. При исправлениях все работает.
Долучені файли
Тип файлу: rar dip_my.rar (19,5 КБ, 510 переглядів)

Malder2001 поза форумом   Відповісти з цитуванням
cказали "Дякую" Malder2001 за цей допис:
Морфиус (27.07.2012)
Старий 26.07.2012, 18:17   #445
Придивляюся
  
 
Реєстрація: 11.07.2012
Звідки Ви: Луцьк
Дописи: 9
сказав Дякую: 1
сказали Дякую 3 раз(и) в 3 повідомленні
Re: Мини акваконтроллер ===www.aquaforum.ua===

Вот фото девайса
Мініатюри долучень
Щоб збільшити малюнок, клацніть по ньому
Назва:  26072012309.jpg
Переглядів: 1031
Розмір:  156,5 КБ
ID:	250661   Щоб збільшити малюнок, клацніть по ньому
Назва:  26072012310.jpg
Переглядів: 973
Розмір:  243,8 КБ
ID:	250662   Щоб збільшити малюнок, клацніть по ньому
Назва:  26072012311.jpg
Переглядів: 978
Розмір:  247,2 КБ
ID:	250663  

Malder2001 поза форумом   Відповісти з цитуванням
Старий 03.09.2012, 18:56   #446
Живу я тут
  
 
Реєстрація: 03.09.2012
Звідки Ви: Кропивницький
Дописи: 268
сказав Дякую: 211
сказали Дякую 111 раз(и) в 81 повідомленні
Re: Мини акваконтроллер ===www.aquaforum.ua===

Я немного запутался.
В шапке я так понял не правильная схема? А правильная у Malder2001?
И прошивку юзать из шапки 1.1.6 ?


__________________

Tiratore.d поза форумом   Відповісти з цитуванням
Старий 09.09.2012, 00:57   #447
Живу я тут
  
 
Аватар для Smeegle
 
Реєстрація: 21.09.2011
Звідки Ви: Курахово
Дописи: 216
сказав Дякую: 2
сказали Дякую 105 раз(и) в 91 повідомленні
Re: Мини акваконтроллер ===www.aquaforum.ua===

Вот такие требования:
Что можете посоветовать

2 канала включения света
1 ночная подсветка
СО2
Рн контороллер
термометр
дозатор удо
желательно подключение к ПК для быстрой настройки всех параметров.
Может существует мониторинг данный. Хотелось бы знать статистику изменений

Smeegle поза форумом   Відповісти з цитуванням
Старий 13.09.2012, 01:47   #448
Модератор Винницкого клуба аквариумистов
  
 
Аватар для pimass
 
Реєстрація: 22.05.2009
Звідки Ви: Варшава-Вишенка
Дописи: 12.801
сказав Дякую: 2.464
сказали Дякую 5.200 раз(и) в 3.381 повідомленні
Re: Мини акваконтроллер ===www.aquaforum.ua===

Smeegle, Это Вам в соседнюю тему...
__________________
Танцуют звезды и луна © Как там начало?

guns don't kill people, people kill people

[URL="http://www.aquaforum.ua/showthread.php?p=3238854#post3238854"][B][I][SIZE="4"][COLOR="Red"][FONT="Courier New"]Светодиоды Cree XT-E, термокомпаунд, драйвера Mean Well[/FONT][/COLOR][/SIZE][/I][/B][/URL]


__________________

pimass поза форумом   Відповісти з цитуванням
Старий 22.10.2012, 23:07   #449
Придивляюся
  
 
Реєстрація: 26.08.2009
Звідки Ви: Israel
Дописи: 1
сказав Дякую: 4
сказали Дякую 0 раз(и) в 0 повідомленні
Re: Мини акваконтроллер ===www.aquaforum.ua===

Я пользуюсь программатором Genius Programmer G540
проблема в том что мне в ручную надо выставлять параметры FUSEs
не могли бы вы напасть как настроить FUSE ?

IgorVin поза форумом   Відповісти з цитуванням
Старий 31.10.2012, 02:48   #450
Придивляюся
  
 
Реєстрація: 08.12.2010
Звідки Ви: Россия, Новосиьирская обл, г.Искитим
Дописи: 50
сказав Дякую: 5
сказали Дякую 4 раз(и) в 4 повідомленні
Re: Мини акваконтроллер ===www.aquaforum.ua===

Поглядую тоже в сторону мни, готовлю нано банку, думаю пойдет самый раз!

aleksey1983 поза форумом   Відповісти з цитуванням


Share/Bookmark

Відповідь


Тут присутні: 1 (учасників - 0 , гостей - 1)
 

Ваші права у розділі
Ви не можете створювати теми
Ви не можете писати дописи
Ви не можете долучати файли
Ви не можете редагувати дописи

BB-код є Увімк.
Усмішки Увімк.
[IMG] код Увімк.
HTML код Вимк.

Швидкий перехід


Часовий пояс GMT +3. Поточний час: 23:07.


vBulletin 3.8.7 ; Copyright © 2000-2025 Jelsoft Enterprises Limited
Переклад: © Віталій Стопчанський, 2004-2010
(с)Бешлега Олександр Анатолійович, 2002-2025. Використання матеріалів сайту без посилання на джерело заборонено.
Дякуємо за ліцензійну версію форума компанію Барбус, представника торгової марки Sera в Україні.


no new posts