На головну сторінку Аквафорум
На головну сторінку




Назад   Аквафорум - форум акваріумістів та тераріумістів > Акваріум та обладнання > "Самоделкин" > Подача СО2 и удобрений
Аукцион Реєстрація ЧаПи Учасники Календар Нинішні дописи

Примітки

Відповідь
 
Параметри теми Параметри перегляду
Старий 14.10.2012, 22:50  
Магнитная мешалка
 
Аватар для boba88
Живу я тут

Реєстрація: 17.03.2008
Звідки Ви: Одесса
Дописи: 5.232
 

сказав Дякую: 2.111
сказали Дякую 3.391 раз(и) в 1.744 повідомленні
boba88 boba88 поза форумом 14.10.2012, 22:50
Рейтинг: (4 голосов - 5,00 средняя оценка)

Гораздо дешевле приготовить удо самостоятельно, из заказанных по отдельности реактивов. Вот для этой цели, пришлось придумать и изготовить такой девайс. Значительно экономит силы и время
Переглядів: 98004
Відповісти з цитуванням
Ці 23 користувач(ів) сказали Дякую boba88 за це повідомлення:
***шерхан*** (20.10.2012), 1scooter (20.10.2012), ak27 (15.10.2012), Andrew1 (26.09.2014), barvinok62 (17.10.2012), Che (22.10.2012), DEaD_MOPO3 (14.10.2012), dimon78 (30.12.2012), Kola1970 (30.10.2012), manulo (18.10.2012), nickanya (06.02.2016), oltrew (14.01.2013), pel (17.03.2015), pimass (20.10.2012), r0man (16.03.2015), sae74 (14.11.2012), SARAFEY (30.11.2012), Starcomputer (15.10.2012), Vadim_VD (17.10.2012), Xимик_UA (15.10.2012), Yurik (12.11.2012), Ветал (12.11.2012), Диментрий (15.10.2012)
Старий 20.10.2012, 00:01   #46
Живу я тут
  
 
Аватар для boba88
 
Реєстрація: 17.03.2008
Звідки Ви: Одесса
Дописи: 5.232
сказав Дякую: 2.111
сказали Дякую 3.391 раз(и) в 1.744 повідомленні
Re: Магнитная мешалка ===www.aquaforum.ua===

Цитата:
Допис від pimass Переглянути допис
Потом зондер команда выезжает пытать и заниматься промышленным шпионажем )
Ну, да!!! Надо успеть раньше китайской разведки

boba88 поза форумом   Відповісти з цитуванням
Старий 20.10.2012, 00:12   #47
Живу я тут
  
 
Аватар для boba88
 
Реєстрація: 17.03.2008
Звідки Ви: Одесса
Дописи: 5.232
сказав Дякую: 2.111
сказали Дякую 3.391 раз(и) в 1.744 повідомленні
Re: Магнитная мешалка ===www.aquaforum.ua===

pimass, Скрытый текст

boba88 поза форумом   Відповісти з цитуванням
Старий 20.10.2012, 00:24   #48
Модератор Винницкого клуба аквариумистов
  
 
Аватар для pimass
 
Реєстрація: 22.05.2009
Звідки Ви: Варшава-Вишенка
Дописи: 12.801
сказав Дякую: 2.464
сказали Дякую 5.200 раз(и) в 3.381 повідомленні
Re: Магнитная мешалка ===www.aquaforum.ua===

Не факт, идея проста как двери, при этом весьма полезна и повторяема, так что отставить разговоры в строю
__________________
Танцуют звезды и луна © Как там начало?

guns don't kill people, people kill people

[URL="http://www.aquaforum.ua/showthread.php?p=3238854#post3238854"][B][I][SIZE="4"][COLOR="Red"][FONT="Courier New"]Светодиоды Cree XT-E, термокомпаунд, драйвера Mean Well[/FONT][/COLOR][/SIZE][/I][/B][/URL]


__________________

pimass поза форумом   Відповісти з цитуванням
Старий 20.10.2012, 00:29   #49
Живу я тут
  
 
Аватар для Vadim_VD
 
Реєстрація: 02.11.2010
Звідки Ви: Донецк
Дописи: 122
сказав Дякую: 31
сказали Дякую 37 раз(и) в 28 повідомленні
Re: Магнитная мешалка ===www.aquaforum.ua===

Цитата:
Допис від boba88 Переглянути допис
Ну, да!!! Надо успеть раньше китайской разведки
Неуспеют!!! Я ленивый! !
А вот прикиньте! Я впервые увидел мешалку на каком-то Китайском сайте - полный фарш!!! Даже с электронными весами! и тут ВЫ! Со своими "мыслями" -- зацепили, таки! Только они (китайцы) не вразумели, что можно к обычной мешалки с магнитиком "присобачить" нехилый микроконтроллер, и напчикать его - под-завязку! Во-как! .


__________________

Vadim_VD поза форумом   Відповісти з цитуванням
Старий 20.10.2012, 02:32   #50
Живу я тут
  
 
Реєстрація: 09.01.2012
Звідки Ви: Львів
Дописи: 834
сказав Дякую: 186
сказали Дякую 225 раз(и) в 165 повідомленні
Відповідь: Магнитная мешалка ===www.aquaforum.ua===

На рахунок регулятора обертів - я взяв БЖ від антени польської, розібрав його і отримав регулятор обертів+зелений діод+БЖ 12 В 0,1 А. Так що не бачу смислу робити самому регулятор обертів, якщо вартість БЖ для антени 20-25 грн.

colinmcrae поза форумом   Відповісти з цитуванням
Старий 20.10.2012, 04:01   #51
Живу я тут
  
 
Аватар для boba88
 
Реєстрація: 17.03.2008
Звідки Ви: Одесса
Дописи: 5.232
сказав Дякую: 2.111
сказали Дякую 3.391 раз(и) в 1.744 повідомленні
Re: Відповідь: Магнитная мешалка ===www.aquaforum.ua===

Цитата:
Допис від colinmcrae Переглянути допис
На рахунок регулятора обертів - я взяв БЖ від антени польської, розібрав його і отримав регулятор обертів+зелений діод+БЖ 12 В 0,1 А. Так що не бачу смислу робити самому регулятор обертів, якщо вартість БЖ для антени 20-25 грн.
Ежели пошла речь о регуляторе оборотов, то должен заметить следующее:
Ни один из предложенных в теме регуляторов не подходит. Они все работают по принципу регулировки напряжения питания эл. двигателя, что по сути (банально, по Закону Ома) регулирует мощность. Т.е. при минимальных оборотах, двигатель потребляет минимальный ток и имеет минимальную мощность. А сие означает, что на малых оборотах, при довольно мощном магнитном поле, двигатель просто не запустится. У так называемого метода ШИМ контроля, такой недостаток отсутствует, т.е. при любых оборотах, двигатель имеет постоянную мощность. Есть много вариантов, как применить готовые микросхемы ШИМ регулировки, поэтому логичнее и правильнее было бы воспользоваться ими.

boba88 поза форумом   Відповісти з цитуванням
Старий 20.10.2012, 09:14   #52
Живу я тут
  
 
Реєстрація: 09.01.2012
Звідки Ви: Львів
Дописи: 834
сказав Дякую: 186
сказали Дякую 225 раз(и) в 165 повідомленні
Відповідь: Re: Відповідь: Магнитная мешалка ===www.aquaforum.ua===

Цитата:
Допис від boba88 Переглянути допис
поэтому логичнее и правильнее было бы воспользоваться ими
В школі з фізики мав 4 (по 5 бальній системі), в універі - 3 бали(по 5 бальній). З написаного Вами я зрозумів що потрібен регулятор широтно- імпульсної модуляції(ШИМ - то я в Гуглі знайшов). Він має бути приблизно таким??
І скажіть будь-ласка що змінуюється в ШИМ регуляторі( Ампери, Вольти,...), для регулювання обертів бо я неможу зрозуміти
Більшість, які хочуть зробити магнітну мішалку(диявольська мішалка - так я називаю), не буде заморочуватись над тим ШИМ регулятором, простіше піти і купити БЖ від антени і отримати 2в1, або купити окремо БЖ і регулятор обертів. Ну а вже тим людям які хочуть щоб все було правильно, будуть робити ШИМ регулятор. Мені було б цікаво самому його зробити( надрукувати схему плати, травити її, паяти всякі транзистори, резистори і т.д, але досвіду немає в загалі в травленні і печатанні плат. Досвід в паянні є.


Востаннє редагував colinmcrae: 20.10.2012 о 09:20..
colinmcrae поза форумом   Відповісти з цитуванням
Старий 20.10.2012, 09:22   #53
Живу я тут
  
 
Аватар для boba88
 
Реєстрація: 17.03.2008
Звідки Ви: Одесса
Дописи: 5.232
сказав Дякую: 2.111
сказали Дякую 3.391 раз(и) в 1.744 повідомленні
Re: Відповідь: Re: Відповідь: Магнитная мешалка ===www.aquaforum.ua===

Цитата:
Допис від colinmcrae Переглянути допис
що змінуюється в ШИМ регуляторі( Ампери, Вольти,...), для регулювання обертів бо я неможу зрозуміти
Обороты регулируются за счёт импульсной работы двигателя (широтно-импульсная модуляция. Чаще импульсы - выше обороты, и наоборот), поэтому не меняется ни напряжение, ни ток и мощность остаётся постоянной.

boba88 поза форумом   Відповісти з цитуванням
cказали "Дякую" boba88 за цей допис:
colinmcrae (20.10.2012)
Старий 20.10.2012, 10:36   #54
Бан за нарушения
  
 
Реєстрація: 21.06.2010
Звідки Ви: Харьков
Дописи: 775
сказав Дякую: 115
сказали Дякую 463 раз(и) в 234 повідомленні
Надіслати повідомлення для klimnet на ICQ Надіслати повідомлення для klimnet на Skype
Re: Магнитная мешалка ===www.aquaforum.ua===

А как вам такое? Правда это в России, нужно на Украине поискать.

А вот и Украина.


Востаннє редагував klimnet: 20.10.2012 о 10:42..
klimnet поза форумом   Відповісти з цитуванням
cказали "Дякую" klimnet за цей допис:
pimass (21.10.2012)
Старий 20.10.2012, 12:00   #55
Живу я тут
  
 
Аватар для boba88
 
Реєстрація: 17.03.2008
Звідки Ви: Одесса
Дописи: 5.232
сказав Дякую: 2.111
сказали Дякую 3.391 раз(и) в 1.744 повідомленні
Re: Магнитная мешалка ===www.aquaforum.ua===

Цитата:
Допис від klimnet Переглянути допис
А как вам такое? Правда это в России, нужно на Украине поискать.

А вот и Украина.
Да не проблема в их отсутствии вообще! Проблема в их отсутствии именно здесь и именно сейчас!

boba88 поза форумом   Відповісти з цитуванням
Старий 21.10.2012, 01:32   #56
Живу я тут
  
 
Аватар для Vadim_VD
 
Реєстрація: 02.11.2010
Звідки Ви: Донецк
Дописи: 122
сказав Дякую: 31
сказали Дякую 37 раз(и) в 28 повідомленні
Re: Відповідь: Re: Відповідь: Магнитная мешалка ===www.aquaforum.ua===

Приветствую!
Цитата:
Допис від colinmcrae Переглянути допис
не буде заморочуватись над тим ШИМ регулятором
Ой! Друзі! І навіщо вам цей ШИМ? Для нас головне -- щоб мішалка працювала від 0 до max обертів! Потужність двигуна кулеру -- нам байдуже яка вона буде! І як зменшувати оберти -- по струму чи по напруги -- однаково!


__________________


Востаннє редагував Vadim_VD: 21.10.2012 о 01:58..
Vadim_VD поза форумом   Відповісти з цитуванням
Старий 21.10.2012, 09:47   #57
Живу я тут
  
 
Аватар для boba88
 
Реєстрація: 17.03.2008
Звідки Ви: Одесса
Дописи: 5.232
сказав Дякую: 2.111
сказали Дякую 3.391 раз(и) в 1.744 повідомленні
Re: Відповідь: Re: Відповідь: Магнитная мешалка ===www.aquaforum.ua===

Цитата:
Допис від Vadim_VD Переглянути допис
Приветствую!
...Так вот. Можно и усложнить схемку (немножко). Все это дело (перемешивающее) собрать в коробке. Далее на кронштейне воткнуть нагреватель (можно на советских 2-х ваттных резисторах) и рядом с нагревателем -- термодатчик (например DS18B20). Все это дело "наживить" на микроконтроллер, скажем на тиньку 2313, на которую "завести" термостат с индикацией (3 "восьмерки"). Ну, и в довершение -- воткнуть реобас на вентилятор -- мало ли кому понадобиться какая скорость перемешивания...
Цитата:
Допис від Vadim_VD Переглянути допис
Приветствую!
Ой! Друзі! І навіщо вам цей ШИМ? Для нас головне -- щоб мішалка працювала від 0 до max обертів! Потужність двигуна кулеру -- нам байдуже яка вона буде! І як зменшувати оберти -- по струму чи по напруги -- однаково!
Как будто писали два абсолютно разных человека
Vadim_VD, определитесь уже, что для нас предпочтительнее - мой простой вариант мешалки из 3-ёх деталей, или Ваш с контроллером (но беж ШИМа )

boba88 поза форумом   Відповісти з цитуванням
Старий 22.10.2012, 12:48   #58
Живу я тут
  
 
Аватар для Vadim_VD
 
Реєстрація: 02.11.2010
Звідки Ви: Донецк
Дописи: 122
сказав Дякую: 31
сказали Дякую 37 раз(и) в 28 повідомленні
Re: Відповідь: Re: Відповідь: Магнитная мешалка ===www.aquaforum.ua===

Приветствую!!!

Цитата:
Допис від boba88 Переглянути допис
Как будто писали два абсолютно разных человека
Так не, то я! Просто на работе одно в голову лезет, а дома -- совсем другое - по-проще .
Цитата:
Допис від boba88 Переглянути допис
Vadim_VD, определитесь уже, что для нас предпочтительнее - мой простой вариант мешалки из 3-ёх деталей, или Ваш с контроллером (но беж ШИМа )
Тут вопрос скорее не философский, а более практический, даже, скажем, технический!!! Ну не осилю я этот ШИМ - в плане программирования , да и знакомого программера нет . А городить аппаратный -- так это еще больше усложнит схему (и так уже навороченную ). Хотя мы не ищем легких путей! .
ДА!!! Сегодня с утра (так-скать на свежую голову) нашел-таки залежи текстолита у себя , Так что сёдня вечерком (дома) потравлю платки!!!


__________________


Востаннє редагував Vadim_VD: 22.10.2012 о 13:01..
Vadim_VD поза форумом   Відповісти з цитуванням
Старий 22.10.2012, 17:47   #59
Живу я тут
  
 
Аватар для boba88
 
Реєстрація: 17.03.2008
Звідки Ви: Одесса
Дописи: 5.232
сказав Дякую: 2.111
сказали Дякую 3.391 раз(и) в 1.744 повідомленні
Re: Відповідь: Re: Відповідь: Магнитная мешалка ===www.aquaforum.ua===

Цитата:
Допис від Vadim_VD Переглянути допис
А городить аппаратный -- так это еще больше усложнит схему (и так уже навороченную ).
Дык, там вроде бы схемка из 3-ёх деталей

boba88 поза форумом   Відповісти з цитуванням
Старий 22.10.2012, 19:44   #60
Живу я тут
  
 
Аватар для Vadim_VD
 
Реєстрація: 02.11.2010
Звідки Ви: Донецк
Дописи: 122
сказав Дякую: 31
сказали Дякую 37 раз(и) в 28 повідомленні
Re: Відповідь: Re: Відповідь: Магнитная мешалка ===www.aquaforum.ua===

Цитата:
Допис від boba88 Переглянути допис
Дык, там вроде бы схемка из 3-ёх деталей
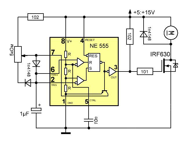
Ну, в общем-то да, где-то так! Ладненько! Уговорили! Раз надо ШИМ -- будет Шим! На NE555 --пойдет? См. схему во вложении (не моя).
Мініатюри долучень
Щоб збільшити малюнок, клацніть по ньому
Назва:  Shim.jpg
Переглядів: 422
Розмір:  68,9 КБ
ID:	273352  


__________________

Vadim_VD поза форумом   Відповісти з цитуванням
cказали "Дякую" Vadim_VD за цей допис:
boba88 (22.10.2012)


Share/Bookmark

Відповідь


Тут присутні: 1 (учасників - 0 , гостей - 1)
 

Ваші права у розділі
Ви не можете створювати теми
Ви не можете писати дописи
Ви не можете долучати файли
Ви не можете редагувати дописи

BB-код є Увімк.
Усмішки Увімк.
[IMG] код Увімк.
HTML код Вимк.

Швидкий перехід


Часовий пояс GMT +3. Поточний час: 22:40.


vBulletin 3.8.7 ; Copyright © 2000-2025 Jelsoft Enterprises Limited
Переклад: © Віталій Стопчанський, 2004-2010
(с)Бешлега Олександр Анатолійович, 2002-2025. Використання матеріалів сайту без посилання на джерело заборонено.
Дякуємо за ліцензійну версію форума компанію Барбус, представника торгової марки Sera в Україні.


no new posts